來源:壹芯微 發布日期
2021-04-01 瀏覽:-相同極性場效應管功放電路制作解析
場效應管偶次諧波豐富, 聽感頗有電子管的風味。 而且其輸出功率相比電子管可以做得很大,且成本不高,所以膽前級配場效應管功放,在發燒圈內很流行。
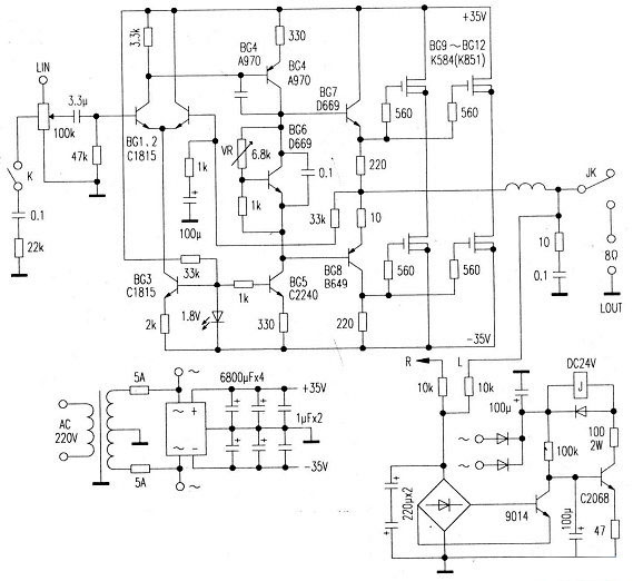
本電路輸入部分較為簡潔,采用一對性能指標完全一致的音頻低噪聲管 C1815組成差分放大電路,由負載輸出端的 33kΩ電阻和 1kΩ電阻經分壓反饋到 BG2 的基極,自動平衡輸出管的工作電壓,省去調整中點電壓的麻煩,實測<50mV。
BG3 是一級恒流源,以改善差分放大電路的共模抑制比。其基極電位是由發光二極管提供,性能和信噪比優于穩壓二極管,使 BG3 的基極電位控制在 1.8V 左右。工作時,該管還可起到指示燈的作用。BG5 是另一級恒流源,使 BG4 的電壓增益有較大提高。
BG6、BG7、BG8 為中功率電壓放大推動管。其中 BG6起到調整整機靜態電流的作用,調整元件只有帶鎖緊螺栓的 VR 一個。調試前,該可調電阻置于中間位置,用 1A 直流電流表串接在正電源和二只功率管的 D極,微調 VR,阻值大則電流大,一般調整在 200mA左右,并鎖緊可調電阻。由于場效應管的負溫度特性,靜態電流會自動減流,但不會影響整機的正常工作。8 只場效應管應盡量配對一致,這樣可防止某管發熱量大的狀況。

本機耦合電容器僅有輸入端每聲道一個,一定要采用 CBB 無感電容。筆者經過試驗,任何電解電容(包括極品),由于存在一定的漏電率,卷繞電感和轉換速率低等缺點,在大音量狀態下都不能勝任,聲音聽感欠佳。
電源采用 100W 以上變壓器,次級交流電壓為 2×26V或 2×28V。整流橋電流大干 10A。用4只6800μF/50V ELNA高速電鋸電容作濾波,并且并聯上1pF CBB電容作高頻退耦。電路原理所示。
揚聲器保護電路安裝完成后,可試驗一下是否正常,方法是單獨接通保護器電源,幾秒鐘內繼電器 J 應吸臺。在 10kΩ電阻上端與地接 1.5V干電池,繼電器又馬上斷開。表明工作正常。
輸入端電位器中心點接頭,由R、C 和 K組成超低音提升電路。小音量時按下開關后,低音得到明顯提升,感覺聲浪陣陣而來,效果的確不錯。
本機音色與膽機相差不大,但少些韻味,但輸出功率更大,高低頻延伸更佳。
壹芯微科技針對二三極管,MOS管作出了良好的性能測試,應用各大領域,如果您有遇到什么需要幫助解決的,可以點擊右邊的工程師,或者點擊銷售經理給您精準的報價以及產品介紹
工廠地址:安徽省六安市金寨產業園區
深圳辦事處地址:深圳市福田區寶華大廈A1428
中山辦事處地址:中山市古鎮長安燈飾配件城C棟11卡
杭州辦事處:杭州市西湖區文三西路118號杭州電子商務大廈6層B座
電話:13534146615
企業QQ:2881579535

深圳市壹芯微科技有限公司 版權所有 | 備案號:粵ICP備2020121154號