來源:壹芯微 發布日期
2019-01-05 瀏覽:-壹芯微作為國內專業生產MOS管的生產廠家,生產技術已經是非常的成熟,進口的測試儀器,可以很好的幫組到客戶朋友穩定好品質,也有專業的工程師在把控穩定質量,協助客戶朋友解決一直客戶自身解決不了的問題,像今天有位客戶來咨詢說,MOS管的工作原理是什么,處理好這個問題后,就來到這里,打算跟各位分享一下,后面有遇到相同的問題可以參考解決
三極管,全稱應為半導體三極管,也稱雙極型晶體管、晶體三極管,是一種控制電流的半導體器件其作用是把微弱信號放大成幅度值較大的電信號, 也用作無觸點開關。三極管是半導體基本元器件之一,具有電流放大作用,是電子電路的核心元件。三極管是在一塊半導體基片上制作兩個相距很近的PN結,兩個PN結把整塊半導體分成三部分,中間部分是基區,兩側部分是發射區和集電區,排列方式有PNP和NPN兩種。
三極管開關電路簡單應用三極管我們有時候也稱為晶體管、晶體三極管等,它是一種電流控制元器件,即用基極電流去控制集電極電流。能夠把微弱信號放大成較大電信號, 有PNP和NPN兩種。它有截止狀態、放大狀態、飽和導通三種工作狀態,我們經常用到的就是飽和導通狀態,處于飽和狀態時候,三極管失去了電流放大作用,集電極C與發射極E之間的電壓很小,Vce兩極電壓相當于為零,也就是說短路狀態,這種狀態經常與截止狀態配合一起用作開關作用,特別是在小信號小電流場合。下面介紹三極管在開關方面的作用,以SS8050三極管為例,這種一種普遍用于功率放大電路的三極管,與SS8550 互補。8050是一種低電壓、大電流、小信號的NPN型硅三極管,最大集電極電流為0.5 A,而SS8050最大集電極電流為1.5 A。

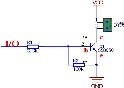
下圖是三極管開關電路

三極管在作開關作用時候,在設計電路至少要考慮三個參數:集電極-發射極電壓Vceo、集電極連續電流Ic、集電極耗散功率Pc等,如下表是SS8050三極管極限參數

(一)集電極-發射極電壓Vceo這是集電極與發射極電壓之間的最大耐壓值,設計電路時候要考慮不能超過此耐壓值,至少要大兩倍于輸入電壓值,這樣電路才更可靠。

三極管開關電路和狀態的影響分析首先需要選定的一個傳感器,對空氣質量信號進行捕捉輸出,在找到一個MQ-2 的氣體傳感器。

三極管開關

下圖是三極管是的輸出特性曲線

使用三極管的開關管時推薦設置ib為1mA,BE 有0.7V壓降即可。N管開關E接地,P管開關E接電源。(1mA相對大些,可以保證可靠的開關狀態,可以有效的避免溫度變化等干擾導致誤開關)
壹芯微科技針對三極管作出了良好的性能測試,應用各大領域,如果您有遇到什么需要幫助解決的,可以點擊右邊的工程師,或者點擊銷售經理給您精準的報價以及產品介紹
工廠地址:安徽省六安市金寨產業園區
深圳辦事處地址:深圳市福田區寶華大廈A1428
中山辦事處地址:中山市古鎮長安燈飾配件城C棟11卡
杭州辦事處:杭州市西湖區文三西路118號杭州電子商務大廈6層B座
電話:13534146615
企業QQ:2881579535

深圳市壹芯微科技有限公司 版權所有 | 備案號:粵ICP備2020121154號