來源:壹芯微 發布日期
2022-05-24 瀏覽:-LM324組成的開關電源圖文介紹 | 壹芯微
開關模式電源(SwitchModePowerSupply,簡稱SMPS),又稱交換式電源、開關變換器,是一種高頻化電能轉換裝置,是電源供應器的一種。其功能是將一個位準的電壓,透過不同形式的架構轉換為用戶端所需求的電壓或電流。開關電源的輸入多半是交流電源(例如市電)或是直流電源,而輸出多半是需要直流電源的設備,例如個人電腦,而開關電源就進行兩者之間電壓及電流的轉換。本文介紹了由LM324組成的開關電源方案。

電路設計
常用的串聯調整式穩壓電源,由于調整管工作在放大狀態,功耗大、效率低。特別在大功率電源時,設計更復雜。一般來說,調整管發熱嚴重,需加裝很大的散熱器或其它散熱裝置。并且,大功率三極管放大倍數較低,當要求電源提供數十安培電流時,所需驅動電流就得幾安培。因此,在制作大功率直流電源時,宜采用開關式穩壓電源。因為開關電源的調整管工作在開關狀態,效率高,功耗小,可省去龐大的散熱裝置,減小電源的體積。近年來,功率VMOS管常用作電源開關管,它是一種電壓控制元件,幾乎不需要驅動電流,電路設計較為方便。這里介紹的是采用一塊四運放LM324做的開關電源,其輸出電壓在0-40V之間連續可調,輸出電流可達30A。使用效果令人滿意,原理框圖如圖1所示。

圖1 開關電源原理框圖
本電路包括基準電壓電路、比較放大電路(脈寬調制器)、三角波發生電路、光電耦合電路、取樣電路等部分組成。當基準電壓確定后,比較放大器A3將取樣電壓Vf與基準電壓Vz比較放大,得到一個按輸出電壓V0規律變化的直流電壓信號V1加到脈寬調制器A4的同相輸入端,三角波發生器所輸出的三角波電壓V2加到A4的反相輸人端,使A4輸出脈寬受控于同相輸入端的直流電壓。在三角波上升后,當V1大于V2時,A4輸出高電平,通過光耦合使開關管導通,當V1〈V2時,A4輸出低電平,開關管截止,在三角波下降后,當V1〈V2時,開關管又導通。不難理解,A4輸出的脈沖寬度受控于V1,而頻率只取決于三角波的頻率。本電源的工作過程為:V0上升,V1下降,A4脈沖變窄,V0下降;反之^V0下降,V上升,A4脈沖變寬,V0上升。工作波形如圖2所示(VD為續流二極管兩端電壓)。

圖2 開關電源工作波形圖

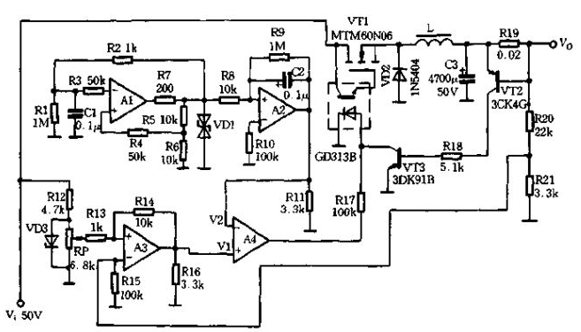
圖3 開關電源實際電路圖
實際電路如圖3所示,比較器A1、電阻R1~R7、電容C1和雙向穩壓管組成方波發生器,其振蕩頻率主要取決于C1、R2、R5、R6,f=1/2R2C1Cn(1+2/R6/R5),VD1用來穩定輸出幅度。運放A2、R8、R9、R10組成積分器,它可將A1輸出的方波轉換成線性良好的三角波。運放A3、VD3、RP、R12、R13、R14、R15組成比較放大器。A4為脈寬調制器。VT2、VT3組成過流保護電路,當輸出電流增大到一定值時,電阻R19上的壓降使三極管VT2導通,從而使VT3導通,將加在光耦合上的脈沖信號接地,開關管截止,開關管得到保護。
小結
目前開關電源產品廣泛應用于工業自動化控制、軍工設備、科研設備、LED照明、工控設備、通訊設備、電力設備、儀器儀表、醫療設備、半導體制冷制熱、空氣凈化器,電子冰箱,液晶顯示器,LED燈具,通訊設備,視聽產品,安防監控,LED燈帶,電腦機箱,數碼產品和儀器類等領域。
深圳壹芯微科技,20年專業生產“二極管、三極管、場效應管、橋堆”等,專業生產管理團隊對品質流程嚴格管控,超過4800家電路電器生產企業選用合作,價格低于同行(20%),更具性價比,提供選型替代,送樣測試,數據手冊,技術支持,售后FEA,如需了解更多詳情或最新報價,歡迎咨詢官網在線客服!
手機號/微信:13534146615
QQ:2881579535
工廠地址:安徽省六安市金寨產業園區
深圳辦事處地址:深圳市福田區寶華大廈A1428
中山辦事處地址:中山市古鎮長安燈飾配件城C棟11卡
杭州辦事處:杭州市西湖區文三西路118號杭州電子商務大廈6層B座
電話:13534146615
企業QQ:2881579535

深圳市壹芯微科技有限公司 版權所有 | 備案號:粵ICP備2020121154號