來源:壹芯微 發布日期
2019-11-01 瀏覽:-晶體管放大器電路解決方案
晶體管放大器名單
1.AB類4個晶體管放大器
2.耳機放大器使用晶體管
3.一個低成本放大器電路使用晶體管
這些都可以在很多低規模的應用中使用的電路。這些電路的主要特點是,他們都只是基本的設計和使用的組件,可以很容易地從您的垃圾郵件箱“,獲得。在組件的價值是不是很關鍵,它的細微變化不會影響性能。
4晶體管AB類放大器
說明
這里顯示的是一個非常簡單和容易建立的AB類音頻放大器,使用四個晶體管。在AB類操作,每個輸出設備進行更多的輸入信號周期的一半以上。效率高達78%是可能的,與AB類設計和跨越減少失真。此處所示的電路是適合小型無線電接收器,音頻播放,對講,電話等。
晶體管Q1及其相關組件是有線作為前置放大器階段。音頻輸入耦合到Q1通過電阻R1和電容C1基地。電阻R3提供收藏家基地第一季度的偏見和C3是交流旁路電容集電極電阻R4。集電極基地偏置是一個這樣的電路偏置的好方法,因為它提供了足夠的負反饋,防止熱跑道和穩定的工作點。第二階段是推挽對司機的階段。第二季度及其相關組件執行這項工作。這一階段也是收藏家基地偏頗,其輸入是使用電容C2的前置階段的輸出耦合。電阻R8限制集電極電流Q2.The第三階段是AB類推挽晶體管Q3和Q4組成部分。二極管D1和D2提供推挽級的偏置電壓。放大器的輸出通過電容C4耦合到揚聲器。C5和C6是電源濾波電容器。
4晶體管放大器的電路圖

4晶體管AB類放大器
注意事項
該電路可在VERO板組裝。
K1可8 ohm/5W揚聲器。
C6必須接地附近的Q1和C5必須接地外放地面附近。這降低了噪音。
使用5V直流供電電路。
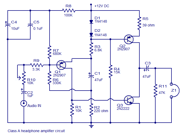
2,A類耳機放大器
說明
這是一個耳機放大器工作在A類推挽模式的電路圖。在A類模式的輸出器件(晶體管)在整個輸入信號周期進行。A類操作的最大可能效率為50%,進一步減少時使用電容耦合。但是,AB類放大器的優點是沒有對交叉失真,高保真和低諧波失真。這些放大器是最適合低功耗應用。
在電路中晶體管Q1作為前置放大器。電阻R6和R7提供了潛在的分壓器Q1的偏置。音頻輸入耦合基地OD第一季度通過電容C2,電阻R9和R10的壺。Q1的射極耦合到Q2的通過電阻R3的基礎。二極管D1和D2,第二季度提供偏置電壓。第三季度的基地是直接連接到Q1的集電極。電阻R5 Q2和Q3的集電極電流限制。C4和C5電源濾波電容器。放大器的輸出耦合頭手機采用電容C3。
耳機放大器的電路圖

耳機放大器A類
注意事項
該電路可在VERO / PERF板組裝。
電源可以是任何東西6至24V直流。
我用12V直流供電電路。
Z1可以是一個100歐姆或更高的頭電話。
電解電容器的額定電壓必須根據您使用的電源電壓。
3,低功耗晶體管放大器電路
說明
下面是一個非常簡單的低功耗三個階段晶體管放大器電路。第一和第二階段是預放大器和第三的是輸出階段。集電極基地偏置受聘為每個階段,這樣的電路就足夠了。
集電極基地偏置:考慮第一stage.R1是集電極電阻,R2是基極電阻。這種類型的偏置提供了一些負面的反饋,避免熱失控和穩定的工作點。當溫度升高時,集電極電流也隨之增加。這增加的集電極電阻R1兩端的電壓下降,這降低了基極電阻R2上的壓降 。因此,這反過來又下降,集電極電流和熱失控的基地電流下降是可以避免的 。穩定的工作點是通過防止在集電極電流隨溫度的變化 。
一個晶體管放大器工作時,集電極電壓,將輸入信號的相位相反。,由于基極電阻R2集電極和基極之間的連接,一些小部分的相位相反的集電極電壓反饋輸入(基地)通過基極電阻R2,從而實現負反饋。負反饋降低放大器的電壓增益,但它提高了穩定性。
在Q1的集電極耦合到Q2基使用的電容器C2。R3是Q2和R4偏置電阻,其Q2的集電極resistor.Collector耦合使用電容C3第三季度的基礎。R5是Q3和揚聲器的偏置電阻,集電極負載連接。電容C4和C5的過濾器。C1是輸入直流去耦電容。
低功率晶體管放大器的電路圖

低功率晶體管放大器
注意事項
該電路可在Vero或PERF板組裝。
使用9V直流供電電路。一個9V PP3電池是好的。
所有電解電容必須為10或15V。
可以添加一個可選的保護二極管,在一系列的積極電源線。這偶然的極性反轉保護電路。
類型的晶體管的數量是非常關鍵的。更換不會影響性能的一個偉大的延伸。
使用電源適配器供電電路,會誘使一些噪音。
揚聲器阻抗64歐姆或以上。
壹芯微科技針對二三極管,MOS管作出了良好的性能測試,應用各大領域,如果您有遇到什么需要幫助解決的,可以點擊右邊的工程師,或者點擊銷售經理給您精準的報價以及產品介紹
工廠地址:安徽省六安市金寨產業園區
深圳辦事處地址:深圳市福田區寶華大廈A1428
中山辦事處地址:中山市古鎮長安燈飾配件城C棟11卡
杭州辦事處:杭州市西湖區文三西路118號杭州電子商務大廈6層B座
電話:13534146615
企業QQ:2881579535

深圳市壹芯微科技有限公司 版權所有 | 備案號:粵ICP備2020121154號