來源:壹芯微 發布日期
2020-10-30 瀏覽:-整流二極管如何代換-要注意哪些細節
一、什么是整流二極管
整流二極管一種能夠將交流電能轉變為直流電的半導體器件。整流二極管廣泛用于各種電源整流電路中,我們選擇整流二極管時,主要考慮的是它的最高反向工作電壓VR、最大平均整流電流IF、最大反向工作電流IR、最高工作頻率fm及反向恢復時間trr等參數。

二、整流二極管代換原則
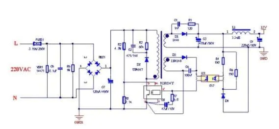
電源有低頻也有高頻,對于串聯型穩壓電源,這是一種當輸入或輸出變化時,通過連續性調整功率管壓降來獲得穩定的輸出電壓的一種電源,這種調整管工作時候處于線性放大狀態,這種電路對于整流二極管反向恢復時間要求不是很高,因此這種電源整流二極管只要滿足最大整流電流。最大反向工作電壓以及最大反向工作電流等基本要求就可以了,例如我們經常使用的1N400X系列二極管等。
但是對于開關型穩壓電源,它是通過調整功率管的導通或者截止來獲得穩定的輸出電壓,這貨在那個調整管工作于飽和導通狀態,它的整流電路對于使用的整流二極管工作頻率相對較高,另外反向恢復時間也要求較短,這時候需要選擇快恢復二極管,甚至肖特基二極管。

因此,總結一下,對于整流二極管代換可以考慮幾個原則:
①最大平均整流電流大的整流二極管可以代替整流電流小的二極管代替,反過來就不行;②反向工作電壓高的整流二極管可以代替反向電壓低的整流二極管,反過來就不行;③工作頻率高的整流二極管可以代替工作頻率低整流二極管,反過來就不行。
不管如何代替,基本上要遵循“寧高勿低”原則。

壹芯微科技針對二三極管,MOS管作出了良好的性能測試,應用各大領域,如果您有遇到什么需要幫助解決的,可以點擊右邊的工程師,或者點擊銷售經理給您精準的報價以及產品介紹
工廠地址:安徽省六安市金寨產業園區
深圳辦事處地址:深圳市福田區寶華大廈A1428
中山辦事處地址:中山市古鎮長安燈飾配件城C棟11卡
杭州辦事處:杭州市西湖區文三西路118號杭州電子商務大廈6層B座
電話:13534146615
企業QQ:2881579535

深圳市壹芯微科技有限公司 版權所有 | 備案號:粵ICP備2020121154號