來源:壹芯微 發布日期
2024-03-28 瀏覽:-運算放大器的工作原理介紹
什么是運算放大器?
運算放大器(Operational Amplifier,簡稱“運放”)是一種具有極高放大倍數的電路單元,通常結合反饋網絡共同組成某種功能模塊。它的核心特性是,其輸出信號可以是輸入信號經過加、減、微分、積分等數學運算后的結果。由于早期主要被應用于模擬計算機中以實現數學運算,因此得名“運算放大器”。
運算放大器是一種帶有特殊耦合電路及反饋的放大器,其電路結構包括兩個輸入端(反相輸入端和同相輸入端)和一個輸出端。當在反相輸入端和公共端之間施加電壓時,如果電壓的實際方向從反相輸入端高于公共端,那么輸出電壓的方向則自公共端指向輸出端,即兩者的方向正好相反。
運放可以由分立的器件實現,也可以實現在半導體芯片當中。隨著半導體技術的發展,大部分的運放是以單芯片的形式存在。運放的種類繁多,廣泛應用于電子行業當中,如作為電壓跟隨器使用,或用于直流電壓的驅動或增益等。
運算放大器的工作原理
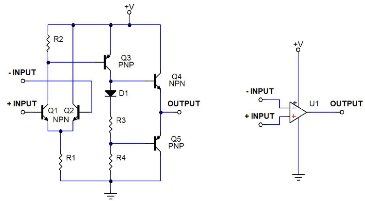
下圖中的電路顯示了運算放大器 U1 的符號以及運算放大器內部的簡化原理圖。運算放大器具有正極和負極電源連接。這提供了來自電源的電力來操作該設備。
根據應用情況,可以使用單電源或分離電源。運放有三個信號端,一個正信號輸入端,一個負信號輸入端,以及運放信號輸出端。運算放大器由晶體管(Q1、Q2) 組成的差分輸入級、電平移位器級 Q3 和輸出級 (Q4、Q5) 組成。
當正電壓施加到 + 輸入(即 Q1 基極)和 – 輸入接地時,Q3 將被激活以更好地理解這一點)。這允許電流從 Q3 的發射極流向集電極端子。結果,R3 和 R4 上將產生正電壓。該電壓激活 Q4,輸出將呈現 +V 電壓電平。
另一方面,當正電壓施加到接地的 – 輸入和 + 輸入時。 Q3 將不會被激活,因此 Q4 將處于截止狀態,但 Q5 將導通,因為它是 PNP 晶體管,并且其基極的低邏輯會激活它們。現在,輸出引腳將呈現低狀態,Q5 提供通過其發射極到集電極端子的電流吸收路徑。
壹芯微科技專注于“二,三極管、MOS(場效應管)、橋堆”研發、生產與銷售,22年行業經驗,擁有先進全自動化雙軌封裝生產線、高速檢測設備等,研發技術、芯片源自臺灣,專業生產流程管理及工程團隊,保障所生產每一批物料質量穩定和更長久的使用壽命,實現高度自動化生產,大幅降低人工成本,促進更好的性價比優勢!選擇壹芯微,還可為客戶提供參數選型替代,送樣測試,技術支持,售后服務等,如需了解更多詳情或最新報價,歡迎咨詢官網在線客服!
手機號/微信:13534146615
QQ:2881579535
工廠地址:安徽省六安市金寨產業園區
深圳辦事處地址:深圳市福田區寶華大廈A1428
中山辦事處地址:中山市古鎮長安燈飾配件城C棟11卡
杭州辦事處:杭州市西湖區文三西路118號杭州電子商務大廈6層B座
電話:13534146615
企業QQ:2881579535

深圳市壹芯微科技有限公司 版權所有 | 備案號:粵ICP備2020121154號