來源:壹芯微 發布日期
2019-11-08 瀏覽:-用FET和晶體管組成的高增益高輸入阻抗的放大電路
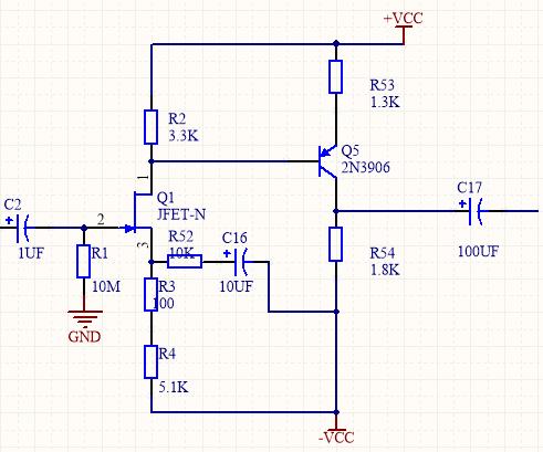
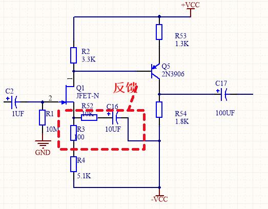
下圖是一個采用N溝JFET與一只PNP型三極管組合而成的一個放大電路,原理上采用輸入阻抗高的FET作為源極接地的放大電路,第二級采用提高放大倍數的三極管共發射極電路。電路的總增益通過輸出向初級源極施加的反饋來決定。

高增益高輸入阻抗的放大電路
由于電路采用雙電源供電,所以構成了用一個電阻偏置為零的簡單電路U結構,由于輸入端采用FET,柵極間沒有電流流過,該電路的輸入阻抗特別高達到了10兆歐。當然由于采用雙電源供電,輸入端不接耦合電容也可以。

高增益,高阻抗的電路
電路的總增益由R52及R3的比值決定,在該電路中總增益=100=4DB。
如希望繼續增加增益時除了調節R52及R3的阻值外還可以繼續增加一級達靈頓連接,提高整個電路施加負反饋之前的增益。

后及增加達林頓連接提高增益
壹芯微科技針對二三極管,MOS管作出了良好的性能測試,應用各大領域,如果您有遇到什么需要幫助解決的,可以點擊右邊的工程師,或者點擊銷售經理給您精準的報價以及產品介紹
工廠地址:安徽省六安市金寨產業園區
深圳辦事處地址:深圳市福田區寶華大廈A1428
中山辦事處地址:中山市古鎮長安燈飾配件城C棟11卡
杭州辦事處:杭州市西湖區文三西路118號杭州電子商務大廈6層B座
電話:13534146615
企業QQ:2881579535

深圳市壹芯微科技有限公司 版權所有 | 備案號:粵ICP備2020121154號