來源:壹芯微 發布日期
2020-06-11 瀏覽:-三極管在開關方面的作用介紹
三極管我們有時候也稱為晶體管、晶體三極管等,它是一種電流控制元器件,即用基極電流去控制集電極電流。能夠把微弱信號放大成較大電信號, 有PNP和NPN兩種。它有截止狀態、放大狀態、飽和導通三種工作狀態,我們經常用到的就是飽和導通狀態,處于飽和狀態時候,三極管失去了電流放大作用,集電極C與發射極E之間的電壓很小,Vce兩極電壓相當于為零,也就是說短路狀態,這種狀態經常與截止狀態配合一起用作開關作用,特別是在小信號小電流場合。
下面介紹三極管在開關方面的作用,以SS8050三極管為例,這種一種普遍用于功率放大電路的三極管,與SS8550 互補。8050是一種低電壓、大電流、小信號的NPN型硅三極管,最大集電極電流為0.5 A,而SS8050最大集電極電流為1.5 A。

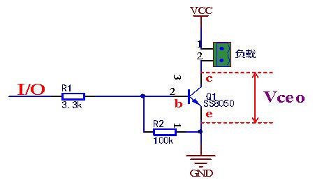
下圖是三極管開關電路

三極管在作開關作用時候,在設計電路至少要考慮三個參數:集電極-發射極電壓Vceo、集電極連續電流Ic、集電極耗散功率Pc等,如下表是SS8050三極管極限參數

1)集電極-發射極電壓Vceo
這是集電極與發射極電壓之間的最大耐壓值,設計電路時候要考慮不能超過此耐壓值,至少要大兩倍于輸入電壓值,這樣電路才更可靠。

2)集電極連續電流Ic
這是三極管集電極最大電流,三極管處于放大狀態時候,這個電流隨著基極電流不斷增大而增大,當增大到一定程度時候不再變化,此時接近于飽和狀態,作開關用時候,這個電流不能超過規定值。
3)集電極耗散功率Pc
Pc指的是集電極與發射極上消耗的功率,Pc=Ic*Vce,電流流過三極管把熱量轉換為耗散功率,表現為三極管發熱、內部溫升上升,超過這個功率值三極管將會損壞。
除了這三個,還有Vbe電壓等
用三極管作開關電路,一般是小一點的負載,如果是負載大一點的用大功率的三極管或者用MOS管驅動。
壹芯微科技針對二三極管,MOS管作出了良好的性能測試,應用各大領域,如果您有遇到什么需要幫助解決的,可以點擊右邊的工程師,或者點擊銷售經理給您精準的報價以及產品介紹
工廠地址:安徽省六安市金寨產業園區
深圳辦事處地址:深圳市福田區寶華大廈A1428
中山辦事處地址:中山市古鎮長安燈飾配件城C棟11卡
杭州辦事處:杭州市西湖區文三西路118號杭州電子商務大廈6層B座
電話:13534146615
企業QQ:2881579535

深圳市壹芯微科技有限公司 版權所有 | 備案號:粵ICP備2020121154號