來源:壹芯微 發布日期
2021-03-12 瀏覽:-三極管一些重要規律以及應用
規律1:對于NPN晶體管來說,集電極電壓必須比發射極電壓VE高,至少要高零點幾伏。否則無論基極偏置電壓如何改變都不會有電流從集電極流向發射極。對于PNP晶體管來說,則要求發射極電壓至少高出集電極電壓零點幾伏。
規律2:NPN晶體管的基極至發射極有0.6V的電壓降,PNP晶體管從基極到發射極有0.6V的電壓升。這說明,NPN三極管的基極電壓至少要比發射極電壓VE高0.6V。否則三極管就沒有集電極到發射極的電流。而PNP三極管的基極電壓VB至少要比發射極的電壓VE低0.6V,否則就沒有發射極到集電極的電流。
三極管的一般用法:
NPN:發射極接GND

PNP:發射極接VCC

從上面這個圖可以看到,基極的輸入的電平與S8550發射極的電平是一樣的,均為VCC。
下面再舉例說明為什么要這樣:
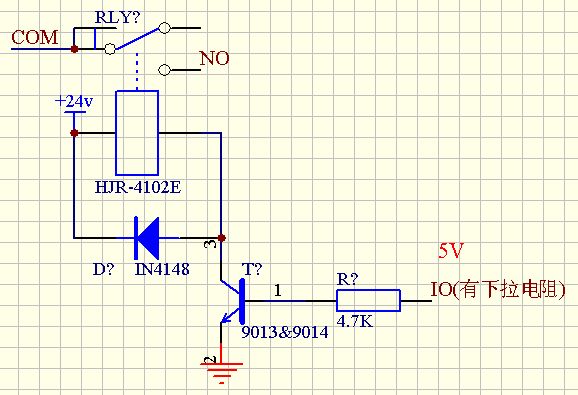
先就NPN先,見圖片。

可以看到繼電器的電壓輸入為+24V,而三極管的基極電壓為+5V,上面這個三極管驅動繼電器的電路是沒有問題的,你說為什么了?因為,根據規律2得知:NPN晶體管的基極至發射極有0.6V的電壓降,NPN三極管的基極電壓至少要比發射極電壓VE高0.6V。所以平時基極的電壓因為下拉電阻原因,所以基極的電壓和發射極的電壓一樣,都為0,三極管不導通,當IO口輸出高電平的時候,這樣基極電平就為5V,所以高于發射極電平(0V),三極管導通。
下面說下PNP管:
圖PNP_1

圖PNP_2

以上2個圖均不行,不管IO控制不控制,一上電,繼電器就被驅動了,為什么?還是根據規律2得知:PNP晶體管從基極到發射極有0.6V的電壓升,PNP三極管的基極電壓VB至少要比發射極的電壓VE低0.6V,否則就沒有發射極到集電極的電流。以上均因為發射極電壓遠比基極電壓高出0.6V,所以就不需控制也能導通了,所以只能改變+24V和基極電平相同,也就是三極管一般用法中的PNP部分。
壹芯微科技針對二三極管,MOS管作出了良好的性能測試,應用各大領域,如果您有遇到什么需要幫助解決的,可以點擊右邊的工程師,或者點擊銷售經理給您精準的報價以及產品介紹
工廠地址:安徽省六安市金寨產業園區
深圳辦事處地址:深圳市福田區寶華大廈A1428
中山辦事處地址:中山市古鎮長安燈飾配件城C棟11卡
杭州辦事處:杭州市西湖區文三西路118號杭州電子商務大廈6層B座
電話:13534146615
企業QQ:2881579535

深圳市壹芯微科技有限公司 版權所有 | 備案號:粵ICP備2020121154號