來源:壹芯微 發布日期
2021-03-23 瀏覽:-三極管與繼電器電流切換電路,可以讓負載工作在兩種狀態下
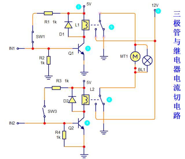
三極管與繼電器電流切換電路,此電路可以應用在車床,馬達控制,風扇控制,制冷設備控制等等。

一.工作原理如下:
1.通過以下圖可以看出此電路由2只NPN三極管、2只繼電器、負載由MT1(馬達)、BL1(燈泡)組成,電路供電采用5V進行,另外負載供電采用12V 。

2.當SW1閉合時電路中Q1導通,此刻繼電器L1導通,常閉變為常開給馬達提供一個正向電壓,另外SW3斷開所以Q2是截止的,所以L2繼電器不導通,觸頭處于常閉狀態接地,所以燈泡亮馬達會正向轉。

3.當SW1斷開時電路中Q1截止,此刻繼電器L1不導通,L1繼電器處于常閉狀態(接地),另外SW3閉合所以Q2是導通的,所以L2繼電器導通,觸頭處于常開狀態(供電),所以燈泡亮馬達會反向轉。

4.當SW1&SW3閉合時Q1&Q2全部導通此刻繼電器L1&L2全部導通,兩個繼電器處于常開狀態(供電)這樣馬達與燈泡兩部都是12V沒有壓差,這樣就沒有電流,所以燈泡亮馬達都不會工作。

壹芯微科技針對二三極管,MOS管作出了良好的性能測試,應用各大領域,如果您有遇到什么需要幫助解決的,可以點擊右邊的工程師,或者點擊銷售經理給您精準的報價以及產品介紹
工廠地址:安徽省六安市金寨產業園區
深圳辦事處地址:深圳市福田區寶華大廈A1428
中山辦事處地址:中山市古鎮長安燈飾配件城C棟11卡
杭州辦事處:杭州市西湖區文三西路118號杭州電子商務大廈6層B座
電話:13534146615
企業QQ:2881579535

深圳市壹芯微科技有限公司 版權所有 | 備案號:粵ICP備2020121154號