來源:壹芯微 發布日期
2023-07-13 瀏覽:-雙管正激和單管正激開關電源的區別介紹
正激式開關電源是指當變壓器的初級線圈正在被直流電壓激勵時,變壓器的次級線圈正好有功率輸出。正激式開關電源輸出電壓的瞬態控制特性和輸出電壓負載特性相對工作穩定性較高,輸出電壓不容易產生抖動,在一些對輸出電壓參數要求比較高的場景經常使用。正激式開關電源是指使用正激高頻變壓器隔離耦合能量的開關電源,正激式開關電源中結構比較復雜,輸出功率高,適用于低壓,大電流 (100W-300W)的開關電源。
正激又分為單管正激與雙管正激。
01 單 管 正 激
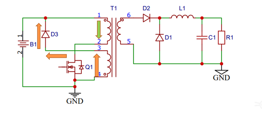
單管正激工作原理:單端正激式開關電源的典型電路如圖一所示。
(圖一)
這種電路在形式上與單端反激式電路相似,但工作情形不同。
當開關管Q1導通時,D2也導通,這時電網向負載傳送能量,濾波電感L儲存能量;當開關管Q1截止時,電感L通過續流二極管D1 繼續向負載釋放能量。在電路中還設有鉗位線圈與二極管D3,它可以將開關管Q1的最高電壓限制在兩倍電源電壓之間。為滿足磁芯復位條件,即磁通建立和復位時間應相等,所以電路中脈沖的占空比不能大于50%。由于這種電路在開關管Q1導通時,通過變壓器向負載傳送能量,所以輸出功率范圍大,可輸出50-200 W的功率。電路使用的變壓器結構復雜,體積也較大,正因為這個原因,這種電路的實際應用較少。
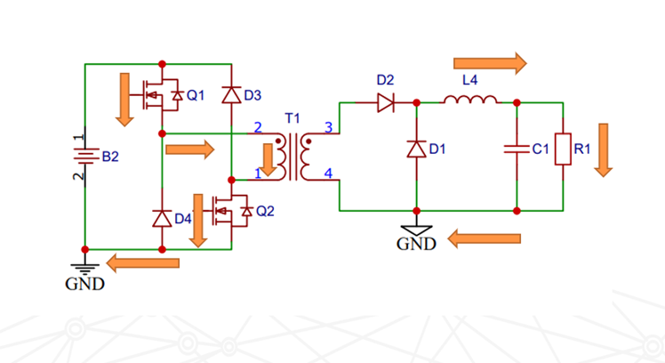
02 雙 管 正 激
雙管正激式變換器適用于高壓輸入,低壓輸出。
與單管正激拓撲的大部分原理是相同的,但雙管正激式的突出優點有三:
(1)變壓器儲能有釋放回路,不需要另設復位電路或復位繞組。主要原因是在開關管導通時,變壓器勵磁,而開關管閉合時由橋臂上的兩個二極管續流,磁芯去磁,同時磁芯能量返回直流電源;
(2)變壓器初級電路半導體器件承受的電壓等于轉換器的輸入電壓Ui,而單管正激需要高得多的耐壓器件;
(3)雙管正激相對于其他多管的變換器拓撲而言,兩只開關管無直通短路的危險。因兩只開關管在橋的對角線上,正常工作時就是兩管同時開通,同時關斷,此時變壓器初級繞組承受電壓,所以沒有直通危險。而全橋和半橋拓撲則有直通的危險。
(圖二)
03 反 激 式 正 激 式 對 比
電源是否采用了雙管正激拓撲,主要是看主開關管和變壓器,一般來說主開關管是兩個MosFET,變壓器為一大(主變壓器)一小(待機變壓器)的組合,多半就是雙管正激拓撲。有些人會把主變壓器旁邊是否帶有一個磁放大線圈也作為識別的標準,但實際上這個磁放大線圈是用來判斷電源是否采用磁放大結構的,跟雙管正激拓撲沒有什么關系。
與單管正激拓撲相比,雙管正激拓撲有著更高的轉換效率,而且在單管正激拓撲中,MosFET會在復位的過程中會承擔兩倍的輸入電壓,對于MosFET來說顯然不是一件好事。而雙管正激拓撲的兩個MosFET是同時導通和關閉的,導通時承受的電壓為輸入電壓,關閉時,主變壓器的勵磁線圈電壓極性翻轉,但電壓仍然與輸入電壓相同,因此主開關管承擔的電壓仍然不會高于輸入電壓,這樣MosFET的壓力就小很多了。
04 正 激 電 路 分 析
正激電路是由buck拓撲演變而來,先分析一下buck拓撲如何演變出反激Forward拓撲的。


1)單管正激工作狀態:
MOS管導通,電流流過變壓器原邊繞組和MOS管。同時副邊感應出電壓流過二極管、電感到達電容和負載。
MOS管關斷,磁復位繞組感應出電壓,從異名端流出回到輸入電源,完成磁復位。關斷瞬間,MOS管將承受輸入電壓+初級繞組感應電壓,約等于2倍輸入電壓。
2)雙管正激工作狀態:
2個MOS同時導通同時導通
2個MOS同時導通同時關斷
電感電流方向保持不變,電流從異名端流出 通過兩個二極管形成回路,同時完成磁復位。
壹芯微科技專注于“二,三極管、MOS(場效應管)、橋堆”研發、生產與銷售,21年行業經驗,擁有先進全自動化雙軌封裝生產線、高速檢測設備等,研發技術、芯片源自臺灣,專業生產流程管理及工程團隊,保障所生產每一批物料質量穩定和更長久的使用壽命,實現高度自動化生產,大幅降低人工成本,促進更好的性價比優勢!選擇壹芯微,還可為客戶提供參數選型替代,送樣測試,技術支持,售后服務等,如需了解更多詳情或最新報價,歡迎咨詢官網在線客服!
手機號/微信:13534146615
QQ:2881579535
工廠地址:安徽省六安市金寨產業園區
深圳辦事處地址:深圳市福田區寶華大廈A1428
中山辦事處地址:中山市古鎮長安燈飾配件城C棟11卡
杭州辦事處:杭州市西湖區文三西路118號杭州電子商務大廈6層B座
電話:13534146615
企業QQ:2881579535

深圳市壹芯微科技有限公司 版權所有 | 備案號:粵ICP備2020121154號