來源:壹芯微 發布日期
2022-12-30 瀏覽:-電平轉換在電路設計中非常常見,因為做電路設計很多時候就像在搭積木,這個電路模塊,加上那個電路模塊,拼拼湊湊連起來就是一個電子產品了。而各電路模塊間經常會出現電壓域不一致的情況,所以模塊間的通訊就要使用電平轉換電路了。
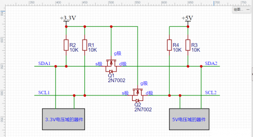
上圖是用 MOS 管實現的 I2C 總線電平轉換電路,實現 3.3V 電壓域與 5V 電壓域間的雙向通訊。掛在總線上的有 3.3V 的器件,也有 5V 的器件。
實物對照圖如下。實物的上拉電阻用了 4.7K 歐姆,可以提供更大的電流驅動能力。在滿足電路性能的前提下,我喜歡用阻值更大的電阻,因為功耗更低更省電。
原理分析
簡化來看,留下 I2C 的一根線來分析就可以了,如下圖。
分四種情況:
1、當 SDA1 輸出高電平時:MOS 管 Q1 的 Vgs = 0,MOS 管關閉,SDA2 被電阻 R3 上拉到 5V。
2、當 SDA1 輸出低電平時:MOS 管 Q1 的 Vgs = 3.3V,大于導通電壓,MOS 管導通,SDA2 通過 MOS 管被拉到低電平。
3、當 SDA2 輸出高電平時:MOS 管 Q1 的 Vgs 不變,MOS 維持關閉狀態,SDA1 被電阻 R2 上拉到 3.3V。
4、當 SDA2 輸出低電平時:MOS 管不導通,但是它有體二極管!MOS 管里的體二極管把 SDA1 拉低到低電平,此時 Vgs 約等于 3.3V,MOS 管導通,進一步拉低了 SDA1 的電壓。
注:
低電平指等于或接近 0V。
高電平指等于或接近電源電壓。所以 3.3V 電壓域的器件,其高電平為等于或接近 3.3V;5V 電壓域的器件,其高電平為等于或接近 5V。
具體要求看芯片的數據手冊是怎么說明這個限定范圍的,常見的比如說 0.3 倍的“芯片供電電壓”以下為低電平,0.7 倍的“芯片供電電壓”以上為高電平。也就是說“芯片供電電壓”為 5V 的時候,5 x 0.3 = 1.5V 以下為低電平,5 x 0.7 = 3.5V 以上為高電平。
芯片數據手冊里關于高低電平的閾值范圍說明
注意事項
以上是 3.3V 與 5V 之間的情況,如果換用其他電壓域之間的轉換,如 3.3V、2.5V、1.8V 等電壓值的兩兩之間,需要注意 MOS 管的 Vgs 開啟導通電壓。
給 MOS 管過高的 Vgs 會導致 MOS 管燒壞!給過低的 Vgs 會導致 MOS 管打不開!不同型號的 MOS 管這個參數值還不一樣!!!
舉例:2N7002 的數據手冊,Vgs 不能超過正負 20V
再來看一下,設計電路時 Vgs 可能設計過小的情況,下圖是 2N7002 的數據手冊:
舉例: 2N7002 的數據手冊,Vgs 的開啟電壓為 1V
實際使用時為保證完全開啟、完全導通,設計上要多預留余量,比如實際電路中 Vgs 起碼給到 1.8V。因為 1.8V 的設計參數接近數據手冊標注的 1V 臨界值,尤其注意用實驗驗證,確保萬無一失。
壹芯微科技專注于“二,三極管、MOS(場效應管)、橋堆”研發、生產與銷售,20年行業經驗,擁有先進全自動化雙軌封裝生產線、高速檢測設備等,研發技術、芯片源自臺灣,專業生產流程管理及工程團隊,保障所生產每一批物料質量穩定和更長久的使用壽命,實現高度自動化生產,大幅降低人工成本,促進更好的性價比優勢!選擇壹芯微,還可為客戶提供參數選型替代,送樣測試,技術支持,售后服務等,如需了解更多詳情或最新報價,歡迎咨詢官網在線客服!
手機號/微信:13534146615
QQ:2881579535
工廠地址:安徽省六安市金寨產業園區
深圳辦事處地址:深圳市福田區寶華大廈A1428
中山辦事處地址:中山市古鎮長安燈飾配件城C棟11卡
杭州辦事處:杭州市西湖區文三西路118號杭州電子商務大廈6層B座
電話:13534146615
企業QQ:2881579535

深圳市壹芯微科技有限公司 版權所有 | 備案號:粵ICP備2020121154號