來源:壹芯微 發布日期
2023-06-02 瀏覽:-開關模式電源電路圖介紹
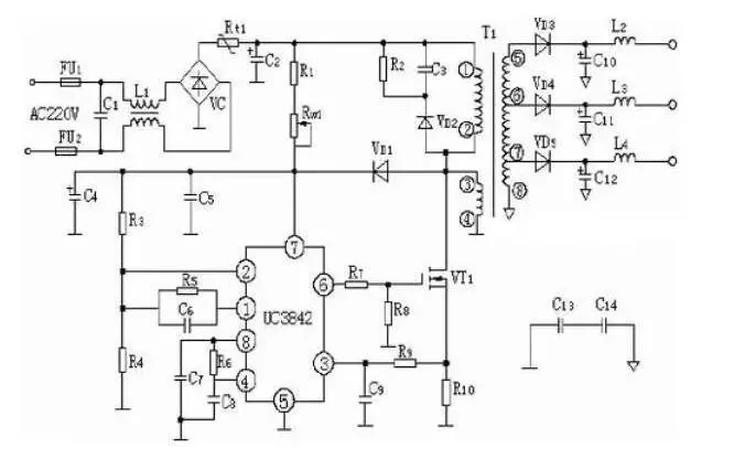
開關模式電源(Switch Mode Power Supply,簡稱SMPS),又稱交換式電源、開關變換器,是一種高頻化電能轉換裝置,是電源供應器的一種。其功能是將一個位準的電壓,透過不同形式的架構轉換為用戶端所需求的電壓或電流。1、PWM 開關電源集成控制 IC-UC3842 工作原理
UC3842 工作原理
下圖為 UC3842 內部框圖和引腳圖,UC3842 采用固定工作頻率脈沖寬度可控調制方式,共有 8 個引腳,各腳功能如下:①腳是誤差放大器的輸出端,外接阻容元件用于改善誤差放大器的增益和頻率特性;②腳是反饋電壓輸入端,此腳電壓與誤差放大器同相端的 2.5V 基準電壓進行比較,產生誤差電壓,從而控制脈沖寬度;③腳為電流檢測輸入端, 當檢測電壓超過 1V 時縮小脈沖寬度使電源處于間歇工作狀態;④腳為定時端,內部振蕩器的工作頻率由外接的阻容時間常數決定,f=1.8/(RT×CT);⑤腳為公共地 . 端;⑥腳為推挽輸出端,內部為圖騰柱式,上升、下降時間僅為 50ns 驅動能力為±1A ;⑦腳是直流電源供電端,具有欠、過壓鎖定功能,芯片功耗為 15mW;⑧腳為 5V 基準電壓輸出端,有 50mA 的負載能力。
UC3842 內部原理框圖
UC3842 是一種性能優異、應用廣泛、結構較簡單的 PWM 開關電源集成控制器,由于它只有一個輸出端,所以主要用于音 . 端控制的開關電源。
UC3842 7 腳為電壓輸入端,其啟動電壓范圍為 16-34V。在電源啟動時,VCC﹤16V,輸入電壓施密物比較器輸出為 0,此時無基準電壓產生,電路不工作;當 Vcc﹥16V 時輸入電壓施密特比較器送出高電平到 5V 蕨 . 穩壓器,產生 5V 基準電壓,此電壓一方面供 . 銷內部電路工作,另一方面通過⑧腳向外部提供參考電壓。一旦施密特比較器翻轉為高電平(芯片開始工作以后),Vcc 可以在 10V-34V 范圍內變化而不影響電路的工作狀態。當 Vcc 低于 10V 時,施密特比較器又翻轉為低電平,電路停止工作。
當基準穩壓源有 5V 基準電壓輸出時,基準電壓檢測邏輯比較器即達 . 出高電平信號到輸出電路。同時,振蕩器將根據④腳外接 Rt、Ct 參數產生 f=/Rt.Ct 的振蕩信號,此信號一路直接加到圖騰柱電路的輸入端,另一路加到 PWM 脈寬 . 制 RS 觸發器的置位端,RS 型 PWN 脈寬調制器的 R 端接電流檢測比較器輸出端。R 端為占空調節控制端,當 R 電壓上升時,Q 端脈沖加寬,同時⑥腳送出脈寬也加寬(占空比增多);當 R 端電壓下降時,Q 端脈沖變窄,同時 ⑥腳送出脈寬也變變窄(占空比減小)。
UC3842 各點時序如圖所示,只有當 E 點為高電平時才有信號輸出 ,并且 a、b 點全為高電平時,d 點才送出高電平,c 點送出低電平,否則 d 點送出低電平,c 點送出高電平。②腳一般接輸出電壓取樣信號,也稱反饋信號。當② 腳電壓上升時,①腳電壓將下降,R 端電壓亦隨之下降,于是⑥腳脈沖變窄;反之,⑥腳脈沖變寬。③腳為電流傳感端,通常在功率管的源極或發射極串入一小阻值取樣電阻,將流過開關管的電流轉為電壓,并將此電壓引入 . 境腳。當負載短路或其它原因引起功率管電流增加,并使取樣電阻上的電壓超過 1V 時,⑥腳就停止脈沖輸出,這樣就可以有效的保護功率管不受損壞。
2、TOP224P 構成的 12V、20W 開關直流穩壓電源電路
由 TOP224P 構成的 12V、20W 開關直流穩壓電源電路如圖所示。電路中使用兩片集成電路:TOP224P 型三端單片開關電源(IC1),pc817A 型線性光耦合器 (IC2)。交流電源經過 UR 和 Cl 整流濾波后產生直流高壓 Ui,給高頻變壓器 T 的一次繞組供電。VDz1、VD1 能將漏感產生的尖峰電壓鉗位到安全值, 并能衰減振鈴電壓。VDz1 采用反向擊穿電壓為 200V 的 P6KE200 型瞬態電壓抑制器,VDl 選用 1A/600V 的 UF4005 型超快恢復二極管。
二次繞組電壓通過 V 砬、C2、Ll 和 C3 整流濾波,獲得 12V 輸出電壓 Uo。Uo 值是由 VDz2 穩定電壓 Uz2、光耦中 LED 的正向壓降 UF、R1 上的壓降這三者之和來設定的。改變高頻變壓器的匝數比和 VDz2 的穩壓值,還可獲得其他輸出電壓值。R2、VDz2 五還為 12V 輸出提供一個假負載,用以提高輕載時的負載調整率。反饋繞組電壓經 VD3 和 C4 整流濾波后,供給 TOP224P 所需偏壓。由 R2 和 VDz2 來調節控制端電流,通過改變輸出占空比達到穩壓目的。
共模扼流圈 L2 能減小由一次繞組接 D 端的高壓開關波形所產生的共模泄漏電流。C7 為保護電容,用于濾掉由一次、二次繞組耦合電容引起的干擾。C6 可減小由一次繞組電流的基波與諧波所產生的差模泄漏電流。C5 不僅能濾除加在控制端上的尖峰電流,而且決定自啟動頻率,它還與 R1、R3 一起對控制回路進行補償。
壹芯微科技專注于“二,三極管、MOS(場效應管)、橋堆”研發、生產與銷售,20年行業經驗,擁有先進全自動化雙軌封裝生產線、高速檢測設備等,研發技術、芯片源自臺灣,專業生產流程管理及工程團隊,保障所生產每一批物料質量穩定和更長久的使用壽命,實現高度自動化生產,大幅降低人工成本,促進更好的性價比優勢!選擇壹芯微,還可為客戶提供參數選型替代,送樣測試,技術支持,售后服務等,如需了解更多詳情或最新報價,歡迎咨詢官網在線客服!
手機號/微信:13534146615
QQ:2881579535
工廠地址:安徽省六安市金寨產業園區
深圳辦事處地址:深圳市福田區寶華大廈A1428
中山辦事處地址:中山市古鎮長安燈飾配件城C棟11卡
杭州辦事處:杭州市西湖區文三西路118號杭州電子商務大廈6層B座
電話:13534146615
企業QQ:2881579535

深圳市壹芯微科技有限公司 版權所有 | 備案號:粵ICP備2020121154號