來源:壹芯微 發布日期
2023-07-13 瀏覽:-開關電源中下拉電阻的作用介紹
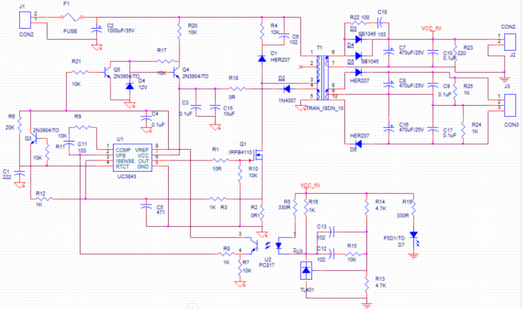
看下圖,R10和R7就是下拉電阻,這兩個電阻有什么作用呢?先了解下什么是下拉電阻。
電路中有下拉電阻和上拉電阻,下拉電阻是把電阻的一端接地,把另一端的電位拉低,上拉電阻相反,電阻的一端接電源,把電阻另一端的電位拉至電源電位,那為什么需要上拉下拉電阻呢,因為如果沒有上拉下拉電阻,在某一時刻電位是不確定的,可能由于某些原因會造成誤觸發,我們來看R10這顆電阻,如果沒有這顆電阻,MOS管的柵極的電位是受芯片的6腳控制的,正常情況下電源芯片輸出高低電平也是可以工作的,但是在某一時刻,如電源上電易損件或者短路時,負載突然加大時,柵極會出現誤觸發信號,造成誤觸發,MOS管道通擊穿,我們可以想象把電源芯片去掉會怎么樣,這是柵極的電位是懸空的,有一些干擾信號,MOS管都會導通,MOS管沒有電源芯片控制,必然擊穿損壞,如果有下拉電阻,在靜態時把柵極電位拉到地,不會因為一些干擾信號誤觸發MOS管,這就是R10的作用。
再來看R7也是一樣的,在光耦PC817沒有正常工作時,電源芯片的2腳電位是不確定的,這會影響電源的啟動和工作,當連接R7電阻時,2腳電位拉低。
上拉下拉電阻最常見的就是10K,這樣取值是因為,既保證電流損耗,又可以保證電流的推拉能力。
壹芯微科技專注于“二,三極管、MOS(場效應管)、橋堆”研發、生產與銷售,21年行業經驗,擁有先進全自動化雙軌封裝生產線、高速檢測設備等,研發技術、芯片源自臺灣,專業生產流程管理及工程團隊,保障所生產每一批物料質量穩定和更長久的使用壽命,實現高度自動化生產,大幅降低人工成本,促進更好的性價比優勢!選擇壹芯微,還可為客戶提供參數選型替代,送樣測試,技術支持,售后服務等,如需了解更多詳情或最新報價,歡迎咨詢官網在線客服!
手機號/微信:13534146615
QQ:2881579535
工廠地址:安徽省六安市金寨產業園區
深圳辦事處地址:深圳市福田區寶華大廈A1428
中山辦事處地址:中山市古鎮長安燈飾配件城C棟11卡
杭州辦事處:杭州市西湖區文三西路118號杭州電子商務大廈6層B座
電話:13534146615
企業QQ:2881579535

深圳市壹芯微科技有限公司 版權所有 | 備案號:粵ICP備2020121154號