來源:壹芯微 發布日期
2023-11-13 瀏覽:-基于線性穩壓器7805的電路圖介紹
IC 7805 線性模式
線性電源 我們假設大多數讀者已經使用過78xx系列穩壓器,其基本示意圖如圖1所示。
對于 7805,輸出當然固定在 5 V 的電位,輸入必須至少接收 7.5 V 才能正常工作。兩個電容器是去耦電容器,可防止穩壓器可能的振蕩。
C1是“儲能”電容器,用于濾除來自整流器的直流電壓。另一個“儲能”電容通常在輸出端(C2)提供,但容量較小。
這種類型的電源長期以來一直令人滿意,但它有一個主要缺陷:一旦提供給負載的電流超過幾十毫安,穩壓器就會開始顯著升溫。
如果希望為 TO1 封裝提供 220 A的最大允許電流,則必須使用相當大的散熱器。這種耗散的熱量是對我們試圖盡可能限制的能量浪費,尤其是在用電池或蓄電池為原型供電時,以及當人們想要獲得顯著的自主權時。
邁向交換拓撲
很明顯,需要一個開關穩壓器。要訪問它,您可能會驚訝地發現,只需要在之前的電路圖中添加四個組件。您將在圖 2 中找到這種演變。
乍一看,這張圖可能看起來有點令人困惑,但會發現操作很簡單。需要考慮兩種操作條件:
負載中的電流小于 30 毫安
電流明顯更高。
在第一種情況下,調節器單獨執行工作,互補組件處于非活動狀態。因此,工作為線性模式(圖3a),輸出提供完全連續的5V電壓。在第二種情況下,負載使得消耗的電流大于30mA。
應該知道,當基極和發射極之間的電壓約為 1.4 V 時,達林頓晶體管會變得導電。
負載中的30 mA電流也通過電阻R1,因此其兩端出現1.41 V(47歐姆x 30 mA=R1兩端的壓降)的電壓。因此,晶體管通過電感L1傳導并向輸出提供電流。然后將能量傳輸到輸出,為負載供電。輸出電壓將很快超過5 V(圖3b)。
7805 穩壓器可適應這種情況,不再向負載提供電流。因此,R1中不再有電流,R1上不再有電壓,晶體管不再導電。這是波形相位(b)的結束。
我們提醒您,電感器(也稱為“線圈”)可防止通過它的電流的任何快速變化。晶體管不再導電,但由于其性質,電感器反對電流的突然中斷。
它存儲了必須使用的電磁能量。它也被稱為“存儲電感器”或“扼流線圈”。這種能量可以繼續流過新的路徑,因為二極管D1直到現在還沒有發揮作用,它以自動導電的方式放置(圖3c)。
因此,電感器可以繼續向負載提供電流,但它可以釋放的能量很低,輸出電壓會迅速降低。幾十微秒后,它將降至5V以下。因此,仍監控輸出的穩壓器將“恢復服務”并提供必要的電流。循環再次開始,晶體管再次導電,為電感器供電等。
5 V左右的輸出變化很小,約為20 mV。它們可能因調節器制造商而異。周期的精確頻率取決于負載中的電流、穩壓器的特性和電感值。它大約是 30kHz。
性能
為了證明這項技術的興趣,我們測量了該電源輸入和輸出端的電壓和電流,負載電阻為2.35 Ω(表I)。因此,負載中的電流接近2 A。
可以看到,輸入端供應的能量中約有 80%返回到負載。只損失“僅”20%的能量。如果使用常規法規,效率將在19%到48%之間。這一次,將損失50%到80%的能量,穩壓器消耗的功率將是負載的四倍!
現在明白了為什么開關穩壓器如今在大多數電子設備中使用。當需要減少設備消耗時,它們是必不可少的。
注意這種電源的特殊性:當輸入電壓增加時,提供給負載的電流減少。這令人驚訝,但完全正常,因為輸入端提供的功率大致相同(P = 電壓 x 電流)。
在“線性”調節中,電流保持恒定(與負載相同),提供的功率變得越來越重要,這解釋了效率的差異。
然而,開關穩壓器不僅具有優勢。開關產生高頻諧波:最好提供連接到地面的金屬外殼,以避免干擾敏感的電子設備。因此,它是一種不適合的技術,例如音頻前置放大器。
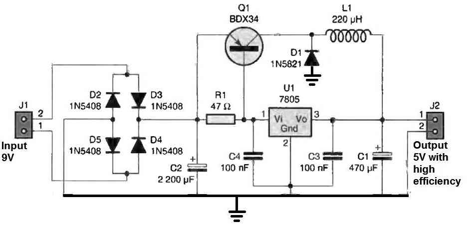
IC 7805 開關穩壓器電路
最終原理圖如圖4所示。增加了一個整流橋,以便可以直接使用來自變壓器次級的電壓。該電路非常簡單,可以進行所有類型的蝕刻。在直接蝕刻的情況下,請注意軌道的寬度,不應太薄。
電感沒有臨界值。使用的是一個220 uH的自給,最大電流為5 A,來自電子擴散。您可以使用 150 uH 到 800 uH之間的值,只是效率可能略有不同。磁芯和漆包線的尺寸必須為幾安培的電流。
晶體管必須是達林頓。選擇的BDX34A是大電流晶體管。D1是肖特基二極管,具有非常低的壓降和出色的開關特性。如果使用簡單的整流二極管,電路將正常工作,但二極管的發熱會很大,效率會顯著降低。
7805 可以是 78L05 塑料封裝 TO-92(如我們的原型機)或 7805 封裝 TO-220。在這兩種情況下,性能將保持不變。
我們使用的TO-220小型散熱器適用于在高達2 A的負載下消耗的電流。
除此之外,對于連續運行,有必要調整其大小。請注意,使用適應性良好的散熱器,該板可以提供 5 A 的電流。
如何使用
將電路板連接到 9 V 至 24 V RMS 之間的交流電壓,并在沒有任何負載的情況下測量輸出電壓。您應該在 4.75 V 和 5.25 V之間。如果沒有,請仔細檢查穩壓器的方向和R1的值。
然后,您可以將負載連接到輸出,例如簡單的47 Ω / 1W電阻。輸送的電流足以使開關處于活動狀態。如果您仍然測量與負載不存在時相同的輸出電壓,則一切正常。否則,請檢查晶體管和二極管D1的方向。
如果有示波器,則可以觀察晶體管集電極上的斬波電壓。然后,您可以可視化流過負載的電流對開關頻率的影響。
結論
總而言之,這種簡單的開關穩壓器并不聲稱可以與可實現90%以上效率的專用電路的性能相匹配。
目標主要是表明可以使用常用材料實現切換。這個簡單的電路便于分析。使用專用電路時,工作原理保持不變。
現在了解了原理,可以考慮通過簡單地更改穩壓器類型來獲得 5 V 以外的其他電壓:7812 表示 12 V,7815 表示 15V,依此類推。您甚至可以考慮使用LM317型可變調節器。
壹芯微科技專注于“二,三極管、MOS(場效應管)、橋堆”研發、生產與銷售,21年行業經驗,擁有先進全自動化雙軌封裝生產線、高速檢測設備等,研發技術、芯片源自臺灣,專業生產流程管理及工程團隊,保障所生產每一批物料質量穩定和更長久的使用壽命,實現高度自動化生產,大幅降低人工成本,促進更好的性價比優勢!選擇壹芯微,還可為客戶提供參數選型替代,送樣測試,技術支持,售后服務等,如需了解更多詳情或最新報價,歡迎咨詢官網在線客服!
手機號/微信:13534146615
QQ:2881579535
工廠地址:安徽省六安市金寨產業園區
深圳辦事處地址:深圳市福田區寶華大廈A1428
中山辦事處地址:中山市古鎮長安燈飾配件城C棟11卡
杭州辦事處:杭州市西湖區文三西路118號杭州電子商務大廈6層B座
電話:13534146615
企業QQ:2881579535

深圳市壹芯微科技有限公司 版權所有 | 備案號:粵ICP備2020121154號