來源:壹芯微 發布日期
2023-11-13 瀏覽:-電路分析:電壓串聯和電流串聯負反饋電路
在做電路反饋分析的時候,經常會看到術語電壓串聯負反饋,電流串聯負反饋之類的定義。那么這些定義對電路分析的作用在哪里呢?各種教科書都講到,反饋的性質和反饋類型的確定是討論反饋放大器性能的前提。在大部分實際電路中,放大器和反饋網絡總是聯系到一起的。關于反饋怎么判定,框圖如下面所示:
在實際電路怎么判定之前,先把結論拿出來:
無論是輸入端還是輸出端,串聯拓撲提高相應端口的阻抗,并聯拓撲降低相應端口的阻抗;
基于這個結論,四種放大器:電流放大器,電壓放大器,跨阻放大器,跨阻放大器都有相應的的反饋類型名稱,如下圖所示:
所以在判定出相應放大器的類型后,就能知道放大器類型和作用。比如想設計一個跨導放大器,就要使用電流串聯負反饋。這種類型的放大器典型例子就是帶源極反饋的共源放大器:
提前把結論拿出來之后,知道該電路的電流串聯負反饋。那么如何判斷呢?電路的反饋元件是Rf
第一步,先判斷是正反饋還是負反饋,從閉合環路的任意部分斷開,可按照圖示,將節點斷開,按照極性法一路畫下去,節點左右極性相反,就是負反饋。極性相同就是正反饋;
第二步,先將輸入端短路,反饋元件Rf和輸出還有聯系,依然可以作用于輸入端,因此是串聯反饋;
第三步,再將輸出端短路,反饋元件Rf和輸入還有聯系,依然可以作用于輸出端,因此是電流反饋
綜上,該電路是電流串聯負反饋
下面再來看一個電壓并聯負反饋的電路,隨后就可以分析復雜的電路:
這種電路很典型,反饋元件Rf跨接在輸入輸出之間
第一步,按照圖示,將節點斷開,按照極性法一路畫下去,節點左右極性相反,就是負反饋。三極管基極和集電極是反相;
第二步,先將輸入端短路,反饋元件Rf就是并聯到輸出端,Rf就和輸入斷開了聯系。就不會再對輸入信號作用,因此是并聯反饋;
第三步,再將輸出端短路,反饋元件Rf就是并聯到輸入端,如圖示,Rf就和輸出斷開了聯系,就不會作用輸出了,因此是電壓反饋;
綜上,該電路是電壓并聯負反饋,輸入阻抗小,輸出阻抗小。顯然也是一個跨阻放大器,如果想設計一個該類型的放大器,該電路是適用的;
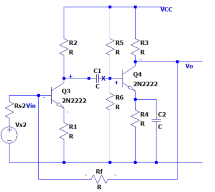
在有了以上兩個例子做說明后,下面可以用復雜的電路做判斷:
這是一個兩級共射放大電路,反饋元件Rf跨接在輸入輸出之間,還是按照之前的分析步驟,
第一步,按照圖示,將節點斷開,按照極性法一路畫下去,節點左右極性相反,就是負反饋。
第二步,先將輸入端短路,反饋元件Rf通過Q3發射極再接到輸入信號,Rf依然和輸入有聯系。還是會對輸入信號作用,因此是串聯反饋;
第三步,再將輸出端短路,反饋元件Rf就是并聯到輸入端,如圖示,Rf就和輸出斷開了聯系,就不會作用輸出了,因此是電壓反饋;
所以這個圖就是電壓串聯負反饋,輸出阻抗低,輸入阻抗高,符合理想電壓放大器特性;
現在說了這么多,電路怎么接會是正反饋了,很簡單,只需要改變反饋元件的接法就可以得到這反饋,如下圖所示:
這個圖看起來和上一個章節的圖很相似,只是改變了Rf的一個位置而已,那么這個圖基本就是正反饋:電壓串聯正反饋!!!那么還是不是電壓串聯反饋,下面還是上面的分析方法判斷:
第一步,按照圖示,將節點斷開,按照極性法一路畫下去,節點左右極性相同,就是正反饋。
這是由于Rf接到了輸入三極管的基極,基極和
第二步,先將輸入端短路,反饋元件Rf并聯到輸出,Rf和輸入沒有關系了。就不會對輸入由作用,因此是并聯反饋;
第三步,再將輸出端短路,反饋元件Rf就是并聯到輸入端,如圖示,Rf就和輸出斷開了聯系,就不會作用輸出了,因此是電壓反饋;
所以這個圖就是電壓并聯正反饋,和上圖不一樣的。僅僅修改一個Rf的位置,就從電壓串聯負反饋變為電壓并聯正反饋。
小結:
1.根據負載需要,當需要輸出穩定電壓(就是減小輸出電阻)的應該引入電壓負反饋,需要輸出穩定電流(即增大輸出電阻的應引入電流負反饋);
2.從信號的轉換關系上來看,輸出電壓是輸入電壓受控源的為電壓串聯負反饋,輸出電壓是輸入電流受控源的為電壓并聯負反饋,輸出電流是輸入電壓受控源的為電流串聯負反饋,輸出電流是輸入電流受控源的為電流并聯負反饋;
壹芯微科技專注于“二,三極管、MOS(場效應管)、橋堆”研發、生產與銷售,21年行業經驗,擁有先進全自動化雙軌封裝生產線、高速檢測設備等,研發技術、芯片源自臺灣,專業生產流程管理及工程團隊,保障所生產每一批物料質量穩定和更長久的使用壽命,實現高度自動化生產,大幅降低人工成本,促進更好的性價比優勢!選擇壹芯微,還可為客戶提供參數選型替代,送樣測試,技術支持,售后服務等,如需了解更多詳情或最新報價,歡迎咨詢官網在線客服!
手機號/微信:13534146615
QQ:2881579535
工廠地址:安徽省六安市金寨產業園區
深圳辦事處地址:深圳市福田區寶華大廈A1428
中山辦事處地址:中山市古鎮長安燈飾配件城C棟11卡
杭州辦事處:杭州市西湖區文三西路118號杭州電子商務大廈6層B座
電話:13534146615
企業QQ:2881579535

深圳市壹芯微科技有限公司 版權所有 | 備案號:粵ICP備2020121154號