來源:壹芯微 發布日期
2019-10-30 瀏覽:-晶體管OCL功放電路制作圖解
一個朋友問我,裝的TDA2030功放如果要升級,做什么?我笑了,對于剛入門的朋友我還能說什么呢。我說:裝IC的電路其實能學到的東西不多,你不如裝個晶體管分立元件的功放吧。
所以就找了這個簡單的電路推薦給他,這個電路中的元件都是市面上極易買到的,單聲道的成本不到30塊錢。
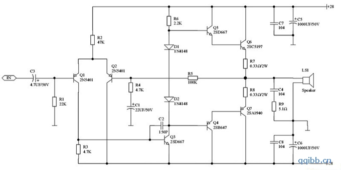
電路圖如下:

調試方法
調試前照例要檢查一下元器件.安裝和焊接是否正確可靠。特別要注意二極管、三極管、電解電容極性有無裝反,大功率管與散熱支架間絕緣是否良好。熱后先單獨檢查電源部分,如無問題再接入功放調試。按功放負載情況分下列三步進行:
①空載調試 為了減少瞬間損壞功放的可能性,先不接負載.接通電源后,用手觸摸末級管走應寬微溫,或一管熱些,另一管涼些只要不燙手并無其它異常即可放心測量各處電壓、調試點電壓和靜態電流。用數字萬用表直流電壓(200mV)檔測量輸出中點電壓,一般如在士50mV以下可認為正常。如偏正過高,可加大R2,反之則減小R2,只要差分管經過選配,通常容易控制在土50m以內。
然后測試R7或R8上兩端電壓降,由于未接負載,此兩電阻上壓降是相同的。靜態電流為40~50mA,R7或R8上相應壓降應達到13~17mV,BG4—5基極間電壓約2V左右。如R7或R8上無壓降或小于13~17mV,可分別測試D1和D2壓降,試把其中壓降較小的二極管焊下(應斷開電源后進行)換一壓降較大二極管后復測,如無相應的二極管則可用220Ω微調電阻代之并微調到R7或R8上壓降達到13~17mV.反之,如果R7或R8上壓降過大,則可用220Ω微調電阻與D1或D2并聯且微調到R7或R8上壓降達到13~17mV,復測中點電壓并調整R2使中點電壓達到土50mV以內。
②純電阻負載調試 功放輸出接8~10Ω 1/4W電阻,再測R7和R8兩端壓降,此時由于BG6,7通過此電阻形成各自獨立的直流回路,R7、R8上壓降可能會不一致,此時可再調整R2使此兩電阻上壓降一致,中點電壓也就接近0V。如R7、R8上壓降相同但未達13~17mV,則可調換D1、D2或微調上述2200微調電阻,反復1~2次,總之要達到R7、R8上壓降相同并達到13~17mV,中點電壓一般也就調好。
③實際負載調試 經以上調試后可接入聲箱調試。連接聲箱的饋線及其長度盡量按日后實際使用情況配接。通電開機后先不送入信號,聽揚聲器有無明顯異聲,同時用手觸摸末級管殼,如揚聲器中有異聲并且管殼發燙,說明由于接入實際負載后電路產生自激。此時可如圖4所示,在功放輸出端接入R1、C1串聯補償網絡和,L1、R2并聯補償網絡,另用支架盡量靠近印板安裝。一般先用R1、Cl,如未能徹底消除自激再加L1、R2。L1可用Φ1.0mm漆包線在田12mm骨架上繞10圈后脫胎而成。一般采用上述措施后均能消除自激。
最后加入信號在略高于正常聽音電平下試聽1小時左右(隨時注意末級管殼溫度高低)后復測輸出中點電壓和靜態電流。一般中點電壓<士100mV,靜態電流<100mA且無持續升高現象,調試結束。
壹芯微科技針對二三極管,MOS管作出了良好的性能測試,應用各大領域,如果您有遇到什么需要幫助解決的,可以點擊右邊的工程師,或者點擊銷售經理給您精準的報價以及產品介紹
工廠地址:安徽省六安市金寨產業園區
深圳辦事處地址:深圳市福田區寶華大廈A1428
中山辦事處地址:中山市古鎮長安燈飾配件城C棟11卡
杭州辦事處:杭州市西湖區文三西路118號杭州電子商務大廈6層B座
電話:13534146615
企業QQ:2881579535

深圳市壹芯微科技有限公司 版權所有 | 備案號:粵ICP備2020121154號