來源:壹芯微 發布日期
2022-11-12 瀏覽:-本方案采用 555 時基電路的過電壓、過電流保護電路本電路是一個通過 555 時基電路來對負載進行過電壓、過電流的保護功能。
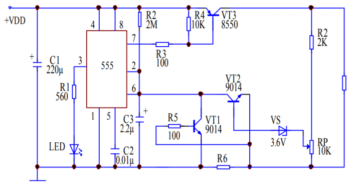
電路工作原理如下圖所示。
在負載正常工作時,電源 VDD、三極管 VT3、負載和電阻器 R6 形成回路,電源對負載進行供電。當負載上出現過電流現象時,負載電流的增加使得電阻器 R6 上的電位增加到0.65—0.7V 時,電阻器 R6 上增加的電位加到了三極管 VT1 的基極使得 VT1 導通。此時,555時基電路的 6 腳、2 腳得到一個低電平,555 時基電路立刻置位,3 腳輸出高電平,發光二極管 LED 點亮,同時,555 時基電路內的放電管截止,即 7 腳懸空,三極管 VT3 截止,電源和負載斷開。電源和負載斷開后,電源通過電阻器 R2 對電容器 C3 進行充電,當電容器C3兩端的電壓升到 2/3VDD 時,555 時基電路再次復位,三極管 VT3 導通,VT1、VT2 截止,電源重新加在負載兩端,如果還處于過載電流情況下,將重復上述過程,直到負載上電流下降到正常值為止。從而達到了電路對負載的過電流保護作用。
若負載上的電壓過載了,負載上的過電壓加到電阻器 R2 和可變電阻器 RP 上,使得穩壓管 VS 正極的電位增加,導致穩壓管擊穿,使得三極管 VT2 導通,555 時基電路將處于置位狀態,同樣使得三極管 VT3 截止,達到了過壓保護的作用。
在元器件的選擇上,555 電路選用 NE555、μA555、SL555 等時基集成電路; 三極管 VT1、VT2 選用 9014型硅 NPN 中功率三極管,三極管 VT3 選用 8550 型硅 PNP 中功率三極管,要求電流放大系數β≥100; LED 選用φ5mm 紅色發光二極管。R1—R6 選用 RTX—1/4w 型碳膜電阻器;RP可用 WSW型有機實心微調可變電阻器;C2 選用 CT1型瓷介電容器;C1、C3 選用 CD11—25V型的電解電容器;VS 選用 3.6V、1W 的 2CW105 硅穩壓二極管。
另外,本電路在使用時可以通過調節電阻器 R6 的大小來控制過電流的大小,其中 R6 和最小過載電流 IS 大小關系可以用公式 R6=(0.65~0.7)V/IS估算。同時通過調節可變電阻器 RP的大小能夠設置過電壓的大小。
壹芯微科技專注于“二,三極管、MOS(場效應管)、橋堆”研發、生產與銷售,20年行業經驗,擁有先進全自動化雙軌封裝生產線、高速檢測設備等,研發技術、芯片源自臺灣,專業生產流程管理及工程團隊,保障所生產每一批物料質量穩定和更長久的使用壽命,實現高度自動化生產,大幅降低人工成本,促進更好的性價比優勢!選擇壹芯微,還可為客戶提供參數選型替代,送樣測試,技術支持,售后服務等,如需了解更多詳情或最新報價,歡迎咨詢官網在線客服!
手機號/微信:13534146615
QQ:2881579535
工廠地址:安徽省六安市金寨產業園區
深圳辦事處地址:深圳市福田區寶華大廈A1428
中山辦事處地址:中山市古鎮長安燈飾配件城C棟11卡
杭州辦事處:杭州市西湖區文三西路118號杭州電子商務大廈6層B座
電話:13534146615
企業QQ:2881579535

深圳市壹芯微科技有限公司 版權所有 | 備案號:粵ICP備2020121154號