來源:壹芯微 發布日期
2024-01-16 瀏覽:-電路分享,如何用場效應管實現電子開關的電路
這次給大家分享一個電子開關,這個電路的特點是只用一個按鈕就可以實現開與關的功能。
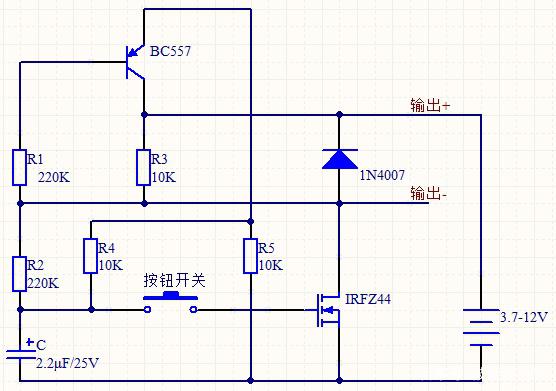
下面這個就是這個電路的原理圖,主要核心元件還是這個N溝道增強型場效應管IRFZ44,這里就是通過這個元件是否導通來決定輸出端是否有電壓,從而實現電子開關的功能
原理分析
假設這個電路剛通上電,按鈕開關還沒有按下,那么電流會流過R3和R2給極性電容C充電,使極性電容陽極端電壓升高,當電壓升高到一定數值時,電源就不再給極性電容C充電,他會一直保持這種狀態。
如果此時按下開關按鈕,由于極性電容C陽極端電壓很高,使得場效應管IRFZ44柵極(G)電位升高,進而使其導通,此時二極管1N4007仍然不會擊穿,所以他兩端電壓很高,大約等于電源兩端電壓,此時可以認為這個電子開關打開了。
當按鈕開關松開后,由于場效應管柵極沒有可以放電的回路,所以這個狀態可以一直保持著,那怎么關閉呢?這時候再按一下這個按鈕開關,這次按的時間稍微長一點,這時候的電流通過電阻R3,R2,R4和R5,待電路穩定后,這個場效應管柵極的電壓就是
*(R4+R5)U/(R3+R2+R4+R5),這里的U是指電源電壓,如果連上12V的電源,這個柵極電壓大約是0.96V,顯然這個電壓是不能夠是場效應管導通,所以此時這個電子開關會斷開。
如果待開關閉合后松開按鈕開關,那么就會出現一開始所說的那種情況,電源會給極性電容C充電,如果此時再按下這個按鈕開關,這個場效應管就會導通,進而電子開關就會被打開,就這樣可以反復循環,使用一個按鈕就能實現開關的開與關。
看到這我想大家對這個電路的工作過程有了一定的了解,這個電路的驅動能力還是可以的,可以在輸出端加上繼電器進而控制220V燈泡,因為當電子開關打開后,電流會直接從這個場效應管流過,場效應管自身能夠承擔的電流本身就很大。
壹芯微科技專注于“二,三極管、MOS(場效應管)、橋堆”研發、生產與銷售,21年行業經驗,擁有先進全自動化雙軌封裝生產線、高速檢測設備等,研發技術、芯片源自臺灣,專業生產流程管理及工程團隊,保障所生產每一批物料質量穩定和更長久的使用壽命,實現高度自動化生產,大幅降低人工成本,促進更好的性價比優勢!選擇壹芯微,還可為客戶提供參數選型替代,送樣測試,技術支持,售后服務等,如需了解更多詳情或最新報價,歡迎咨詢官網在線客服!
手機號/微信:13534146615
QQ:2881579535
工廠地址:安徽省六安市金寨產業園區
深圳辦事處地址:深圳市福田區寶華大廈A1428
中山辦事處地址:中山市古鎮長安燈飾配件城C棟11卡
杭州辦事處:杭州市西湖區文三西路118號杭州電子商務大廈6層B座
電話:13534146615
企業QQ:2881579535

深圳市壹芯微科技有限公司 版權所有 | 備案號:粵ICP備2020121154號