來源:壹芯微 發布日期
2021-08-31 瀏覽:-場效應MOS管在開關電源中應用的介紹 - 壹芯微


由于根據使用的場合要求不同做出來的種類繁多,特性也都不盡相同;我們在mpn中常用的一般是作為電源供電的電控之開關使用,所以需要通過電流比較大,所以是使用的比較特殊的一種制造方法做出來了增強型的場效應管(MOS型),它的電路圖符號:


仔細看看你會發現,這兩個圖似乎有差別,對了,這實際上是兩種不同的增強型場效應管,第一個那個叫N溝道增強型場效應管,第二個那個叫P溝道增強型場效應管,它們的的作用是剛好相反的。前面說過,場效應管是用電控制的開關,那么我們就先講一下怎么使用它來當開關的,從圖中我們可以看到它也像三極管一樣有三個腳,這三個腳分別叫做柵極(G)、源極(S)和漏極(D),mpn中的貼片元件示意圖是這個樣子:

1腳就是柵極,這個柵極就是控制極,在柵極加上電壓和不加上電壓來控制2腳和3腳的相通與不相通,N溝道的,在柵極加上電壓2腳和3腳就通電了,去掉電壓就關斷了,而P溝道的剛好相反,在柵極加上電壓就關斷(高電位),去掉電壓(低電位)就相通了。
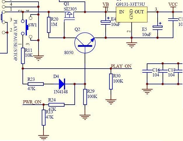
我們常見的2606主控電路圖中的電源開機電路中經常遇到的就是P溝道mos管:

這個圖中的SI2305就是P溝道MOS管工作原理介紹
圖中電池的正電通過開關S1接到場效應管Q1的2腳源極,由于Q1是一個P溝道管,它的1腳柵極通過R20電阻提供一個正電位電壓,所以不能通電,電壓不能繼續通過,3v穩壓IC輸入腳得不到電壓所以就不能工作不開機。
這時,如果我們按下SW1開機按鍵時,正電通過按鍵、R11、R23、D4加到三極管Q2的基極,三極管Q2的基極得到一個正電位,三極管導通(前面講到三極管的時候已經講過),由于三極管的發射極直接接地,三極管Q2導通就相當于Q1的柵極直接接地,加在它上面的通過R20電阻的電壓就直接入了地,Q1的柵極就從高電位變為低電位,Q1導通電就從Q1同過加到3v穩壓IC的輸入腳,3v穩壓IC就是那個U1輸出3v的工作電壓vcc供給主控,主控通過復位清0,讀取固件程序檢測等一系列動作,輸處一個控制電壓到PWR_ON再通過R24、R13分壓送到Q2的基極,保持Q2一直處于導通狀態,即使你松開開機鍵斷開Q1的基極電壓,這時候有主控送來的控制電壓保持著,Q2也就一直能夠處于導通狀態,Q1就能源源不斷的給3v穩壓IC提供工作電壓!SW1還同時通過R11、R30兩個電阻的分壓,給主控PLAY ON腳送去時間長短、次數不同的控制信號,主控通過固件鑒別是播放、暫停、開機、關機而輸出不同的結果給相應的控制點,以達到不同的工作狀態。
mpn中常見的場效應管多是P溝道的,在它的上面經常見到的印刷標志是:A2sHB、212T、212N、076A、AOGH、N57T、R1SG、S016J、S026I等。

上圖是一個有主控控制耳機有沒有聲音輸出的電路圖,聲音的左右聲道分別通過隔直流電容C13、C14和電阻R51、R52送到耳機孔,但是在電阻R51、R52和耳機孔之間卻接入了一個N溝道的mos場效應管,這個場效應管的柵極連接在一起受著MUTE的控制,當MUTE的地方處于高電位時候,Q4、Q5導通,就會把聲音通過Q4、Q5入地,耳機里就不會有聲音了,當MUTE的地方處于低電位時候,Q4、Q5關斷,聲音就只有通過耳機而發出聲音了。

上面這個圖是2608主控常見的電源開機電路,它與2606主控的電源開機電路有什么不同?你是不是發現比2606主控的電源開機電路多了一個MOS場效應管?這兩個源極相連的場效應管與2606開機電路的一個場效應管有什么不同?
場效應管的柵極控制是有一個原則的:P溝道的柵極控制電壓必須是相對源極輸入高低電位來說的,所以在電路中源極和漏極是不能接反的,即源極必須接輸入,漏極必須接輸出,如果接反了就不能正常工作,mpn電路中,當usb接入的時候,必須要立即切斷電池供電改換由usb供電,才能正常工作,如果不能切換電池供電,usb就不能正常工作(無法識別),2606主控的電路切換指令是由主控發出的,使用的是電池電源控制即電池回路,所以用一個場效應就能夠控制了。
仔細看一下2608的電路中電源切換是靠三極管Q7控制的,Q7的導通與截至是由usb電壓來控制的,這是另一組電源,這組電源要想控制一個有極性的場效應管是不行的,所以我們就用兩個MOS場效應管,源極相連聯結成一個無極性場效應管就達到了雙電源控制的目的。
在mpn中,三極管多為做電子開關來使用,這樣有一個特點來判別:2腳(npn型)或者3腳(pnp型)是接地的,場效應管沒有任何一個腳是直接接地的!穩壓IC絕對1腳是接地的,3腳是正電輸入,2腳是穩壓輸出。但注意的是這只是一般,不是絕對!
壹芯微(Yixin)專注二三極管MOS功率器件研發、生產、銷售一體化服務,是國內知名功率半導體制造商。壹芯微產品高質量、高標準、高性價比、精益求精、品質如一,提供選型替代/免費送樣/技術支持/售后服務。主要生產各式貼片/直插、肖特基二極管、TVS二極管、整流二極管、快恢復二極管、低壓降二極管、場效應管(MOSFET)、可控硅(晶閘管)、三端穩壓管(穩壓電路)、橋堆等功率器件選型產品。引進大量先進的晶體管選型封裝測試全自動化設備、專業生產系列精密設備等,芯片技術源自臺灣,完美替代進口品牌,產品通過歐盟多個管理體系認證,應用領域廣泛,優質研發技術團隊為各行業應用提供完美的解決方案與技術支持。如需報價或了解更多,歡迎咨詢官網在線客服或請致電135 3414 6615

工廠地址:安徽省六安市金寨產業園區
深圳辦事處地址:深圳市福田區寶華大廈A1428
中山辦事處地址:中山市古鎮長安燈飾配件城C棟11卡
杭州辦事處:杭州市西湖區文三西路118號杭州電子商務大廈6層B座
電話:13534146615
企業QQ:2881579535

深圳市壹芯微科技有限公司 版權所有 | 備案號:粵ICP備2020121154號