來源:壹芯微 發布日期
2023-02-25 瀏覽:-常見的電子產品中,通常需要用到12V以下的電壓,如5V、3.3V、1.8V等,這就需要用到二次降壓,直流降壓的方式主要有LDO和BUCK兩種方式,采用LDO的方式缺點是發熱量大,電流小,效率有限、帶載有限,所以對于輸入輸出壓差較大,電流需求較大的系統就需要采用BUCK電路來降壓供電。
Buck是直流轉直流的降壓電路。
Buck電路的拓撲結構
Buck電路拓撲結構
工作原理是:MOS管做為開關,開關頻率夠高,此電路就可以輸出穩定的電壓。
當驅動為高電平時,MOS管導通,儲能電感充電,流經電感的電流線性增加,同時給電容C1充電,給負載RL提供能量,如下圖:
MOS管導通狀態
當驅動為低電平時,MOS管關斷,儲能電感通過負載和續流二極管放電,電感電流線性減少,輸出電壓靠輸出濾波電容放電和減小的電感電流同時維持。
MOS管截止狀態
下面將列出一個實際電路來具體說明工作過程。
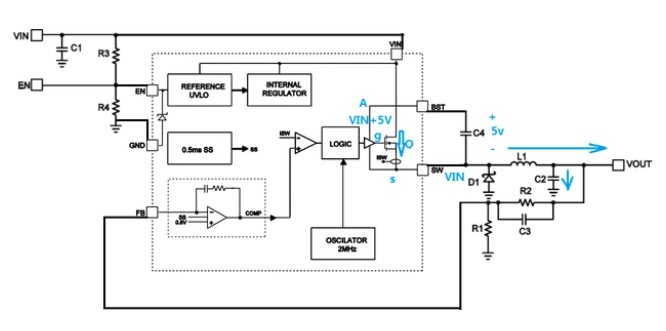
MP2451典型應用電路
MP2451 是一款集成了內部高端高壓MOSFET的高頻(2MHz)降壓開關調節器。 3.3V 至36V 的寬輸入范圍,采用電流控制模式,為快速環路響應提供單一的0.6A(或更少)高效輸出。
MP2451在電路主要是起開關作用。
電路輸出電壓的根據公式計算:VOUT=0.8*(1+R2/R1)。
輸出電壓大小計算
FB引腳為反饋腳,由電阻R1,R2比值來決定輸出電壓的大小。
EN為低電平或懸空,關閉輸出;為1.55-7.5v之間,開啟輸出。EN最大電流為100μA。R3、R4為分壓電阻。
在BST和SW之間需要接一個電容C4為自舉電容。
MP2451芯片內部結構為:
MP2451內部
電路工作時,C4的自舉作用較為關鍵。
MOS管關斷時:
電感泄放能量,VIN與SW差值增大,為C4最佳充電時期,當電感中沒有電流時,SW等于輸出電壓VOUT,因此,VIN與SW的差值可以給C4充電。
C4充電
MOS管導通時:
假如沒有自舉電容C4情況下,VIN約等于SW,Q的g極也為VIN,Vgs
無自舉電容
當有C4的存在時,電容兩端電壓差不能突變,A點電位變為VIN+5v。Vgs依然是5v,大于Vth,可以讓Q持續導通。
C4自舉
壹芯微科技專注于“二,三極管、MOS(場效應管)、橋堆”研發、生產與銷售,20年行業經驗,擁有先進全自動化雙軌封裝生產線、高速檢測設備等,研發技術、芯片源自臺灣,專業生產流程管理及工程團隊,保障所生產每一批物料質量穩定和更長久的使用壽命,實現高度自動化生產,大幅降低人工成本,促進更好的性價比優勢!選擇壹芯微,還可為客戶提供參數選型替代,送樣測試,技術支持,售后服務等,如需了解更多詳情或最新報價,歡迎咨詢官網在線客服!
手機號/微信:13534146615
QQ:2881579535
工廠地址:安徽省六安市金寨產業園區
深圳辦事處地址:深圳市福田區寶華大廈A1428
中山辦事處地址:中山市古鎮長安燈飾配件城C棟11卡
杭州辦事處:杭州市西湖區文三西路118號杭州電子商務大廈6層B座
電話:13534146615
企業QQ:2881579535

深圳市壹芯微科技有限公司 版權所有 | 備案號:粵ICP備2020121154號