來源:壹芯微 發布日期
2022-04-23 瀏覽:-AD620的工作原理、引腳圖以及應用電路介紹|壹芯微
AD620是一款低成本、高精度儀表放大器,僅需要一個外部電阻來設置增益,增益范圍為1至10000。此外,AD620采用8引腳SOIC和DIP封裝,尺寸小于分立電路設計,并且功耗更低(最大工作電流僅1.3mA),因而非常適合電池供電及便攜式(或遠程)應用。本文將介紹其的工作原理、引腳圖以及應用電路。
1.AD620簡介
AD620具有高精度(最大非線性度40ppm)、低失調電壓(最大50HV)和低失調漂移(最大0.6HV/。C)特性,是電子秤和傳感器接口等精密數據采集系統的理想之選。此外,AD620還具有低噪聲、低輸入偏置電流和低功耗特性,使之非常適合ECG和無創血壓監測儀等醫療應用。

圖1 AD620
由于其輸入級采用Super[3eta處理,因此可以實現最大1.0nA的低輸入偏置電流。AD620在1kHz時具有9nVA/Hz的低輸入電壓噪聲,在0.1Hz至10Hz帶寬上的噪聲為0.28HV峰峰值,輸入電流噪聲為O.lpAA/Hz,因而作為前置放大器使用效果很好。AD620還非常適合多路復用應用,其0.01%建立時間為15us,而且成本很低,足以實現每通道一個儀表放大器的設計。
2.電氣特性及參數
2.1特性
(1)易于使用
.增益通過一個外部電阻設置
(增益范圍:1至10,000)
.寬電源電壓范圍(±2.3V至+18V)
.性能高于3運放分立儀表放大器設計
.采用8引腳DIP和SOIC封裝
.低功耗,最大工作電流1.3mA
(2)出色的直流性能(B級)
.輸入失調電壓:50VV(最大值)
.輸入失調漂移:0.6yV/。C(最大值)
.輸入偏置電流:1.0nA(最大值)
.共模抑制比:100dB(最小值,G=10)
(3)低噪聲
.輸入電壓噪聲:9nV/yHz(1kHz)
.0.28yV峰峰值噪聲(O.lHz至10Hz)
(4)出色的交流特性
.帶寬:120kHz(G=100)
.0.01%建立時間:15¨s
2.2參數
(1)推薦值
.電源電壓:±15V;
.電源電流:0.9mA;
.短路電流:±18mA;
.轉換速率:1.5V/μs;
.工作溫度(C級):-40~85℃。
(2)極限值
.電源電壓:±18.0V;
.存貯溫度(C級):-65~150℃;
.內部功耗:650mW;
.共模輸入電壓:±VS;
.差模輸入電壓:±25V;
.輸出短路持續時間:無限制。
2.3絕對最大額定值

圖2 絕對最大額定值
強調根據以上所列的絕對最大額定值可能會造成永久性損壞設備。這是一種壓力額定值僅設備的功能操作在這些或任何以上這些表明在其他條件s業務這說明部分將得不到保證。曝光絕對最大額定值長時間的狀況可能影響器件的可靠性。
3.引腳圖
AD620引腳圖如圖3所示

圖3 AD620引腳圖
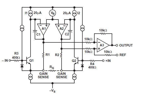
4.工作原理

圖4 AD620原理示意圖
AD620由傳統的三運算放大器發展而成,但一些主要性能卻優于三運算放大器構成的儀表放大器的設計,如電源范圍寬(±2.3~±18V),設計體積小,功耗非常低(最大供電電流僅1.3mA),因而適用于低電壓、低功耗的應用場合。
AD620的單片結構和激光晶體調整,允許電路元件緊密匹配和跟蹤,從而保證電路固有的高性能。AD620為三運放集成的儀表放大器結構,為保護增益控制的高精度,其輸入端的三極管提供簡單的差分雙極輸入,并采用β工藝獲得更低的輸入偏置電流,通過輸入級內部運放的反饋,保持輸入三極管的集電極電流恒定,并使輸入電壓加到外部增益控制電阻RG上。AD620的兩個內部增益電阻為24.7k8,因而增益方程式為:
G=49.4kΩ/RG+1(1)
對于所需的增益,則外部控制電阻值為:
RG=49.4/(G-1)kΩ(2)
5.應用電路
5.1壓力傳感器電路

圖5 壓力檢測器電路
AD620特別適宜于較高電阻值,較低電源電壓的壓力傳感器電路設計。AD620的體積小、功耗低成為壓力傳感器的重要因素,圖5為3k8、+5V電源供電的壓力傳感器電橋。在這樣一個電路中,電橋功耗僅為1.7mA,AD620和AD705緩沖電壓驅動器對信號調節,使總供電電流僅為3.8mA,同時該電路產生的噪聲和漂移也極低。
5.2心電圖監測電路

圖6 心電圖監測電路
在心電圖監測電路設計中,信號的源阻抗極高、器件的便攜特點,這就要求用低功耗、低供電電壓的放大器進行設計,而AD620正是這種器件的最佳選擇。圖6為心電圖監測電路中AD620的應用情況。而且AD620的低電壓噪聲改善了動態范圍,使監測電路具有較好的性能,為了維持圖中驅動環路的穩定性,應使電容C1值選擇適當的值。
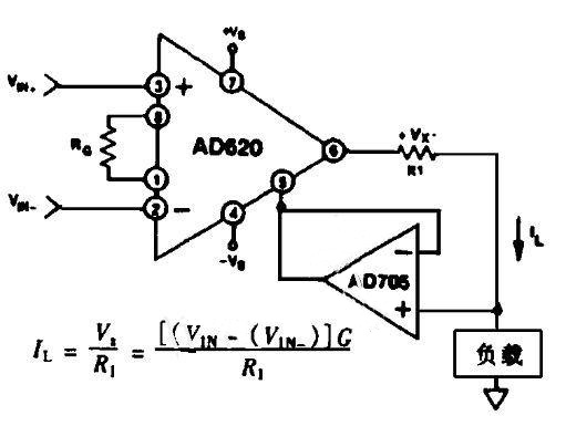
5.3精密電壓電流轉換器

圖7 精密電壓電流轉換
如圖7所示,AD620與一運放組合可以設計成一個精密電壓電流轉換器,通過AD705對AD620的參考端進行緩沖,使之保持優。
深圳壹芯微科技,20年專業生產“二極管、三極管、場效應管、橋堆”等,專業生產管理團隊對品質流程嚴格管控,超過4800家電路電器生產企業選用合作,價格低于同行(20%),更具性價比,提供選型替代,送樣測試,數據手冊,技術支持,售后FEA,如需了解更多詳情或最新報價,歡迎咨詢官網在線客服!
手機號/微信:13534146615
QQ:2881579535
工廠地址:安徽省六安市金寨產業園區
深圳辦事處地址:深圳市福田區寶華大廈A1428
中山辦事處地址:中山市古鎮長安燈飾配件城C棟11卡
杭州辦事處:杭州市西湖區文三西路118號杭州電子商務大廈6層B座
電話:13534146615
企業QQ:2881579535

深圳市壹芯微科技有限公司 版權所有 | 備案號:粵ICP備2020121154號