來源:壹芯微 發布日期
2023-09-19 瀏覽:-壓控電流源電路設計介紹
電流源是一種非常常用的電路,如工業中4-20mA輸出,LED恒流驅動,以及一些傳感器可能也需要恒流驅動等。
本篇文章介紹兩種常見的壓控電流源電路的設計。直接看圖:
電路很簡單,運放+晶體管組成。P1為負載,根據運放虛短虛斷的原理,負載電流I=VIN/R3。因此通過控制VIN的電壓即可控制負載電流的大小。
其中R2和C2的作用是在輸入電壓和負載瞬間變化時保證電路的穩定,可以理解為一個濾波電路。R2應比R3大很多,但也不適宜太大(太大的話運放的偏置電流將會產生較大的偏置電壓)。RC參數也會影響電路的動態響應速度,因此也不適宜太大。當然把R2短路,C2直接去掉,電路也是可以正常工作的。
因為三極管的發射極電流不完全等于集電極電流,所以負載電流會有一定的誤差。電路中Q1也可以換成NMOS管。但是MOS管是電壓型器件,需要注意的是當R3上的電壓較大時,運放的供電電壓要足夠大,以保證MOS管能正常開啟。
另外需要注意的是散熱問題。以上述電路為例,假設VCC為12V,負載電阻為2Ω,當電流為0.5A時,負載和R3上的壓降為1.25V,則三極管上的功率為(12-1.25)*0.5=5.375W。需要加一個比較大的散熱片才行。運放的選擇應盡量選擇低偏置電壓和軌至軌輸出的運放,以減小誤差,以及滿足小電流輸出的要求。
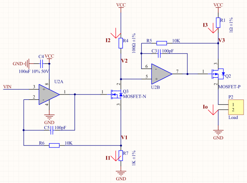
上述電路存在一個問題就是負載不共地,在某些場景可能不適用。下面介紹另外一種負載共地的壓控電流源:
在原來的基礎上又增加了一級電路,后一級的MOS管為PMOS。原理也很簡單。推到一下:
VIN=V1,
I2=I1=VIN/R7,
V2=VCC-I2*R4=VCC-VIN*R4/R7,
V3=V2,
Io=I3=(VCC-V3)/R1= VIN*R4/(R1*R7)。
以上圖為例,1V輸入電壓對應100mA輸出電流。
壹芯微科技專注于“二,三極管、MOS(場效應管)、橋堆”研發、生產與銷售,21年行業經驗,擁有先進全自動化雙軌封裝生產線、高速檢測設備等,研發技術、芯片源自臺灣,專業生產流程管理及工程團隊,保障所生產每一批物料質量穩定和更長久的使用壽命,實現高度自動化生產,大幅降低人工成本,促進更好的性價比優勢!選擇壹芯微,還可為客戶提供參數選型替代,送樣測試,技術支持,售后服務等,如需了解更多詳情或最新報價,歡迎咨詢官網在線客服!
手機號/微信:13534146615
QQ:2881579535
工廠地址:安徽省六安市金寨產業園區
深圳辦事處地址:深圳市福田區寶華大廈A1428
中山辦事處地址:中山市古鎮長安燈飾配件城C棟11卡
杭州辦事處:杭州市西湖區文三西路118號杭州電子商務大廈6層B座
電話:13534146615
企業QQ:2881579535

深圳市壹芯微科技有限公司 版權所有 | 備案號:粵ICP備2020121154號