來源:壹芯微 發布日期
2022-02-11 瀏覽:-TPS2378DDAR中文資料PDF與引腳圖及封裝 - 壹芯微
描述
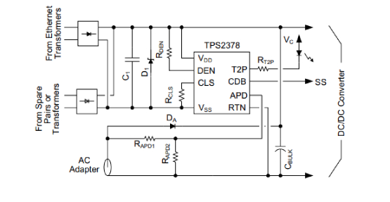
該8引腳集成電路包含實現IEEE802.3at2型受電設備(PD)所需的所有功能。0.5Ω的低內部開關電阻與PowerPAD™封裝的增強散熱相結合,使該控制器能夠持續處理高達0.85A的電流。TPS2378DDAR具有輔助電源檢測(APD)輸入,可為外部電源提供優先級適配器。它還具有100-V傳輸晶體管、140-mA浪涌電流限制、2型指示、自動重試故障保護和開漏電源良好輸出。
| 制造商 | 德州儀器 |
| 制造商產品編號 | TPS2378DDAR |
| 供應商 | 德州儀器 |
| 描述 | IC POE CNTRL 1 CHANNEL 8SOPWR |
| 詳細描述 | 以太網供電控制器(PoE)1通道802.3at(PoE+),802.3af(PoE)8-SO-PowerPad |
| 類別 | 集成電路(IC)PMIC-以太網供電(PoE)控制器 |
| 工作溫度 | -40°C~85°C |
| 安裝類型 | 表面貼裝型 |
| 封裝/外殼 | 8-PowerSOIC(0.154",3.90mm寬) |
| 供應商器件封裝 | 8-SO-PowerPad |
| 基本產品編號 | TPS2378 |

TPS2378DDAR
| 安裝 | 表面貼裝 |
| 引腳數 | 8 |
| 最高結溫(Tj) | 125°C |
| 最高工作溫度 | 85°C |
| 最大功耗 | 25.5W |
| 最大電源電壓 | 57V |
| 最低工作溫度 | -40°C |
| 最小電源電壓 | -300mV |
| 標稱電源電流 | 500µA |
| 通道數 | 1 |
| 工作電源電流 | 285µA |
| 包裝 | 帶和卷軸 |
| 高度 | 1.7毫米 |
| 長度 | 4.89毫米 |
| 厚度 | 1.48毫米 |
| 寬度 | 3.9毫米 |
| 零件狀態 | 在售 |
| 類型 | 控制器(PD) |
| 通道數 | 1 |
| 功率-最大值 | 25.5W |
| 內部開關 | 是 |
| 輔助作用 | 是 |
| 標準 | 802.3at(PoE+),802.3af(PoE) |
| 電壓-供電 | 0V~57V |
| 電流-供電 | 285µA |
| 屬性 | 描述 |
| RoHS狀態 | 符合ROHS3規范 |
| 濕氣敏感性等級(MSL) | 2(1年) |
| REACH狀態 | 非REACH產品 |
帶狀態標志的IEEE802.3atType-2硬件分類
適配器優先輸入
DC/DC轉換器使能
穩健的100V、0.5Ω熱插拔MOSFET
工作電流高達850mA
1A(典型值)工作電流限制
15kV和8kV系統級ESD能力
PowerPADHSOP封裝
IEEE802.3at兼容器件
視頻和網絡語音(VoIP)電話
多頻帶訪問點
監控攝像機
微微基站
強制型、四對、高功率設備(SLVA625)



TPS2378DDAR符號

TPS2378DDAR腳印

| 型號 | 制造商 | 品牌 | 描述 |
| TPS2378DDA | 德州儀器 | 電池管理芯片 | 芯片,以太網供電控制器,IEEE802.3AT類型2,0.85A,8SOIC |
| TPS2379DDA | 德州儀器 | 電池管理芯片 | 芯片,以太網供電控制器,帶柵極驅動器,類型2,0.85A,8SOIC |
| TPS2379DDAR | 德州儀器 | 電池管理芯片 | 符合IEEE802.3atPoE供電的高功率PD接口與外部閘極驅動器 |
工廠地址:安徽省六安市金寨產業園區
深圳辦事處地址:深圳市福田區寶華大廈A1428
中山辦事處地址:中山市古鎮長安燈飾配件城C棟11卡
杭州辦事處:杭州市西湖區文三西路118號杭州電子商務大廈6層B座
電話:13534146615
企業QQ:2881579535

深圳市壹芯微科技有限公司 版權所有 | 備案號:粵ICP備2020121154號