來源:壹芯微 發布日期
2022-04-13 瀏覽:-TL431的應用電路|壹芯微
TL431的主要作用是使電路獲得更加穩定的電壓,是一種較為精密的可控穩壓源,有著較為特殊的動態抗阻。在很多應用中用它代替穩壓二極管,例如,數字電壓表,運放電路,可調壓電源,開關電源等。其具有如下特點:穩壓值從2.5~36V連續可調;參考電壓原誤差+-1.0%,低動態輸出電阻,典型值為0.22歐姆輸出電流1.0~100毫安;全溫度范圍內溫度特性平坦,典型值為50ppm;低輸出電壓噪聲。本文將介紹幾種應用電路:
1.精密基準電壓源
精密基準電壓源電路(如圖所示)具有良好的溫度穩定性及較大的輸出電流。但在連接容性負載時,應特別注意CL的取值,以免自激。

精密基準電壓源電路圖
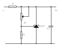
2.可調穩壓電源
如圖所示,Vo可在2.5~36V之間調節。V0=Vref(1+R1/R2)(Vref=2.5v),由于承受電壓與(Vi–Vo)有關,因此壓差很大時,R的功耗隨之增加。使用時注意。

可調穩壓電源電路圖
3.過電壓保護電路
如圖所示,當Vi超過一定電壓時,TL431觸發,使晶閘管導通,產生瞬間大電流,將保險絲熔斷,從而保護后極電路。V保護點=(1+R1/R2)Vref。

過電壓保護電路圖
4.恒流源電路
如圖所示,恒流值與Vref和外加電阻有關,功率晶體管選用時要考慮余量。該恒流源如與穩壓線路配接,可做電流限制器用。

拉電流負載電路圖

灌電流負載電路圖
5.比較器
如圖所示,它是巧妙的運用了Vref=2.5v這個臨界電壓。當ViVref時,Vo=2V由于TL431內阻小,因而輸入輸出波形跟蹤良好。

比較器電路圖
6.電壓監視器
如圖所示,利用TL431的轉移特性,組成實用電壓監視器。當電壓處于上下限電壓之間,LED電量,上下限電壓分別為(1+R1/R2)Vref和(1+R3/R4)Vref。

電壓監視器電路圖
7.可控分流特性的應用
由TL431的功能模塊圖可知,當REF端的電壓有微小變化時,從陰極到陽極的分流將隨之在1~100mA內變化。利用這種可控分流的特性,可以用小的電壓變化控制繼電器、指示燈等,甚至可直接驅動音頻電流負載。如圖是此應用的一個簡單400mW單聲道功率放大電路。

400mW單聲道功率放大電路
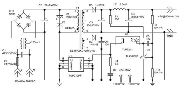
8.在開關電源上的應用
在過去的普通開關電源設計中,通常采用將輸出電壓經過誤差放大后直接反饋到輸入端的模式。這種電壓控制的模式在某些應用中也能較好地發揮作用,但隨著技術的發展,當今世界的電源制造業大多已采用一種有類似拓撲結構的方案。此類結構的開關電源有以下特點:輸出經過TL431(可控分流基準)反饋并將誤差放大,TL431的沉流端驅動一個光耦的發光部分,而處在電源高壓主邊的光耦感光部分得到的反饋電壓,用來調整一個電流模式的PWM控制器的開關時間,從而得到一個穩定的直流電壓輸出。

4W開關型5V直流穩壓電源的電路
上圖是一個實用的4W開關型5V直流穩壓電源的電路。該電路采用了此種拓撲結構并同時使用了TOPSwitch技術。圖中C1、L1、C8和C9構成EMI濾波器,BR1和C2對輸入交流電壓整流濾波,D1和D2用于消除因變壓器漏感引起的尖峰電壓,U1是一個內置MOSFET的電流模式PWM控制器芯片,它接受反饋并控制整個電路的工作。D3、C3是次極整流濾波電路,L2和C4組成低通濾波以降低輸出紋波電壓。R2和R3是輸出取樣電阻,兩者對輸出的分壓通過TL431的REF端來控制該器件從陰極到陽極的分流。這個電流又是直接驅動光耦U2的發光部分的。那么當輸出電壓有變大趨勢時,Vref隨之增大導致流過TL431的電流增大,于是光耦發光加強,感光端得到的反饋電壓也就越大。U1在接受這個變大反饋電壓后將改變MOSFET的開關時間,輸出電壓隨改變而回落。
壹芯微科技專業生產“二極管、三極管、場效應管、橋堆”,20年豐富生產經驗,專業生產管理團隊對品質流程嚴格管控,超過4800家電路電氣生產企業選用合作,價格低于同行(20%),更具性價比,提供技術支持,售后FEA,如需了解更多產品詳情,最新報價與樣品申請等,歡迎咨詢官網在線客服!
手機號/微信:13534146615
QQ:2881579535
工廠地址:安徽省六安市金寨產業園區
深圳辦事處地址:深圳市福田區寶華大廈A1428
中山辦事處地址:中山市古鎮長安燈飾配件城C棟11卡
杭州辦事處:杭州市西湖區文三西路118號杭州電子商務大廈6層B座
電話:13534146615
企業QQ:2881579535

深圳市壹芯微科技有限公司 版權所有 | 備案號:粵ICP備2020121154號