來源:壹芯微 發布日期
2022-11-24 瀏覽:-雙象限電源可以為相同的輸出端口提供正電壓或負電壓,而采用LT8714 4象限控制器可以輕松制造出這種電源。此處所示的雙象限電源可用于多種應用,從玻璃貼膜(更改極性會改變晶體分子的排列)到測試測量設備,應用廣泛。
Lt8714數據手冊描述了雙象限電源在第一個象限(正輸入、正輸出)和第三個象限(正輸入、負輸出)的工作方式。注意,在這兩個象限中,電源都提供源電流,因此會產生電源,而非接收電源。第二象限和第四現象產生接收電源。
電路描述及功能
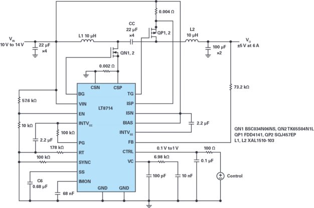
圖1所示為雙象限電源LT8714的電路圖。動力系統由NMOS QN1、NMOS QN2、PMOS QP1、PMOS QP2、電感L1、電感L2、耦合電容CC,以及輸入和輸出濾波器組成。電感L1和L2是兩個分立式非耦合電感,可以降低變換器成本。
要正確選擇有源和無源組件,需要先了解各個象限存在的電壓應力和電流電平。為此,請查看圖2所示的正輸出功能拓撲。
圖1.基于LT8714的雙象限電源的電路圖,6 A時,其VIN 12 V,VO ±5 V。
圖2.雙象限工作拓撲,提供正輸出。
當伏秒平衡處于穩定狀態時,可從下面的公式得出占空比:
為了驗證該設計,我們對演示電路DC2240A實施了改造,與圖1所示的原理圖一致。對于這兩種情形,輸入標稱電壓為12 V,最大電流為6 A時,輸出電壓為±5 V。
該設計的測量效率如圖3所示。正輸出超過了負輸出,這與理論計算的結果一致。在負輸出配置中,組件上的電壓應力和電流都更高,這種配置會提高損耗,降低效率。
圖3.變換器效率曲線:VIN為12 V,VOUT為+5 V和–5 V,最大IO為6 A。
圖4顯示輸出電壓與控制電壓VCTRL之間具有良好的線性關系。對于這個配置,電路加載1 Ω電阻,控制電壓范圍為0.1 V至1 V。
圖4.輸出電壓VOUT與控制電壓VCTRL的關系圖。當VCTRL從0.1 V增加至1 V時,VOUT從–5 V逐漸變化到+5 V。
使用兩個LTspice® 模型,我們可以分析LT8714的性能,第一個模型顯示電源狀態良好,第二個模型使用非耦合 電感 。
結論
本文展示了一個使用LTC8714的簡單的雙象限電壓電源電路。該設計經過測試和驗證,證明采用LTC8714控制器具有出色的線性度。
壹芯微科技專注于“二,三極管、MOS(場效應管)、橋堆”研發、生產與銷售,20年行業經驗,擁有先進全自動化雙軌封裝生產線、高速檢測設備等,研發技術、芯片源自臺灣,專業生產流程管理及工程團隊,保障所生產每一批物料質量穩定和更長久的使用壽命,實現高度自動化生產,大幅降低人工成本,促進更好的性價比優勢!選擇壹芯微,還可為客戶提供參數選型替代,送樣測試,技術支持,售后服務等,如需了解更多詳情或最新報價,歡迎咨詢官網在線客服!
手機號/微信:13534146615
QQ:2881579535
工廠地址:安徽省六安市金寨產業園區
深圳辦事處地址:深圳市福田區寶華大廈A1428
中山辦事處地址:中山市古鎮長安燈飾配件城C棟11卡
杭州辦事處:杭州市西湖區文三西路118號杭州電子商務大廈6層B座
電話:13534146615
企業QQ:2881579535

深圳市壹芯微科技有限公司 版權所有 | 備案號:粵ICP備2020121154號