來源:壹芯微 發布日期
2022-12-31 瀏覽:-mos 管是金屬(metal)、氧化物(oxide)、半導體(semiconductor)場效應晶體管,或者稱是金屬—絕緣體(insulator)、半導體。MOS 管的 source 和 drain 是可以對調的,他們都是在 P 型 backgate 中形成的 N 型區。
一般認為 MOSFET 是電壓驅動的,不需要驅動電流。然而,在 MOS 的 G S 兩級之間有結電容存在,這個電容會讓驅動 MOS 變的不那么簡單。如果不考慮紋波和 EMI 等要求的話,MOS 管開關速度越快越好,因為開關時間越短,開關損耗越小,而在開關電源中開關損耗占總損耗的很大一部分,因此 MOS 管驅動電路的好壞直接決定了電源的效率。
對于一個 MOS 管,如果把 GS 之間的電壓從 0 拉到管子的開啟電壓所用的時間越短,那么 MOS 管開啟的速度就會越快。與此類似,如果把 MOS 管的 GS 電壓從開啟電壓降到 0V 的時間越短,那么 MOS 管關斷的速度也就越快。
由此我們可以知道,如果想在更短的時間內把 GS 電壓拉高或者拉低,就要給 MOS 管柵極更大的瞬間驅動電流。
大家常用的 PWM 芯片輸出直接驅動 MOS 或者用三極管放大后再驅動 MOS 的方法,其實在瞬間驅動電流這塊是有很大缺陷的。
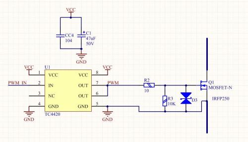
比較好的方法是使用專用的 MOSFET 驅動芯片如 TC4420 來驅動 MOS 管,這類的芯片一般有很大的瞬間輸出電流,而且還兼容 TTL 電平輸入,MOSFET 驅動芯片的內部結構。
MOS 驅動電路設計需要注意的地方
因為驅動線路走線會有寄生電感,而寄生電感和 MOS 管的結電容會組成一個 LC 振蕩電路,如果直接把驅動芯片的輸出端接到 MOS 管柵極的話,在 PWM 波的上升下降沿會產生很大的震蕩,導致 MOS 管急劇發熱甚至爆炸,一般的解決方法是在柵極串聯 10 歐左右的電阻,降低 LC 振蕩電路的 Q 值,使震蕩迅速衰減掉。
因為 MOS 管柵極高輸入阻抗的特性,一點點靜電或者干擾都可能導致 MOS 管誤導通,所以建議在 MOS 管 G S 之間并聯一個 10K 的電阻以降低輸入阻抗。
如果擔心附近功率線路上的干擾耦合過來產生瞬間高壓擊穿 MOS 管的話,可以在 GS 之間再并聯一個 18V 左右的 TVS 瞬態抑制二極管,TVS 可以認為是一個反應速度很快的穩壓管,其瞬間可以承受的功率高達幾百至上千瓦,可以用來吸收瞬間的干擾脈沖。
MOS 管驅動電路參考
MOS 管驅動電路的布線設計
MOS 管驅動線路的環路面積要盡可能小,否則可能會引入外來的電磁干擾
驅動芯片的旁路電容要盡量靠近驅動芯片的 VCC 和 GND 引腳,否則走線的電感會很大程度上影響芯片的瞬間輸出電流。
常見的 MOS 管驅動波形
如果出現了這樣圓不溜秋的波形就等著核爆吧。有很大一部分時間管子都工作在線性區,損耗極其巨大。
一般這種情況是布線太長電感太大,柵極電阻都救不了你,只能重新畫板子。
高頻振鈴嚴重的毀容方波。在上升下降沿震蕩嚴重,這種情況管子一般瞬間死掉,跟上一個情況差不多,進線性區。原因也類似,主要是布線的問題。又胖又圓的肥豬波。上升下降沿極其緩慢,這是因為阻抗不匹配導致的。芯片驅動能力太差或者柵極電阻太大。
果斷換大電流的驅動芯片,柵極電阻往小調調就 OK 了。
打腫臉充正弦的生于方波他們家的三角波。驅動電路阻抗超大發了。此乃管子必殺波。解決方法同上。
大眾臉型,人見人愛的方波。高低電平分明,電平這時候可以叫電平了,因為它平。邊沿陡峭,開關速度快,損耗很小,略有震蕩,可以接受,管子進不了線性區,強迫癥的話可以適當調大柵極電阻。
方方正正的帥哥波,無振鈴無尖峰無線性損耗的三無產品,這就是最完美的波形了。
另外選擇到一款正確的 MOS 管,可以很好地控制生產制造成本,最為重要的是,為產品匹配了一款最恰當的元器件。
壹芯微科技專注于“二,三極管、MOS(場效應管)、橋堆”研發、生產與銷售,20年行業經驗,擁有先進全自動化雙軌封裝生產線、高速檢測設備等,研發技術、芯片源自臺灣,專業生產流程管理及工程團隊,保障所生產每一批物料質量穩定和更長久的使用壽命,實現高度自動化生產,大幅降低人工成本,促進更好的性價比優勢!選擇壹芯微,還可為客戶提供參數選型替代,送樣測試,技術支持,售后服務等,如需了解更多詳情或最新報價,歡迎咨詢官網在線客服!
手機號/微信:13534146615
QQ:2881579535
工廠地址:安徽省六安市金寨產業園區
深圳辦事處地址:深圳市福田區寶華大廈A1428
中山辦事處地址:中山市古鎮長安燈飾配件城C棟11卡
杭州辦事處:杭州市西湖區文三西路118號杭州電子商務大廈6層B座
電話:13534146615
企業QQ:2881579535

深圳市壹芯微科技有限公司 版權所有 | 備案號:粵ICP備2020121154號