來源:壹芯微 發布日期
2022-05-30 瀏覽:-LM358的應用電路圖介紹 | 壹芯微
雙運算放大器LM358適合于電源電壓范圍很寬的單電源使用,也適用于雙電源工作模式,在推薦的工作條件下,電源電流與電源電壓無關。其的封裝形式有塑封8引線雙列直插式和貼片式。本文將介紹LM358的應用電路圖。
1.直流耦合低通RC有源濾波器

2.RC有源帶通濾波器

3.方波發生器

4.直流耦合低通RC有源濾波器

5.LED驅動器

6.TTL驅動電路

7.Squarewave振蕩器

8.滯后比較器

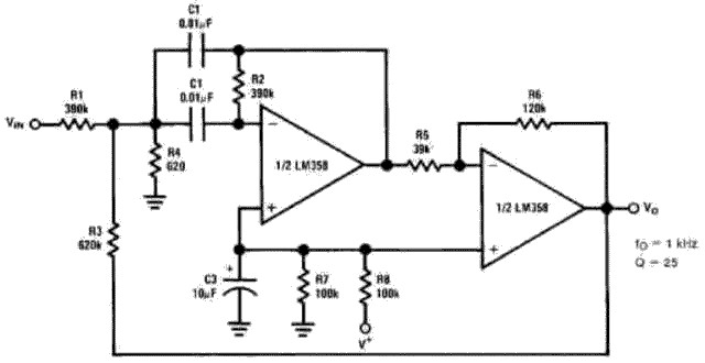
9.帶通有源濾波器

10.燈驅動程序

11.電流監視器

12.低漂移峰值檢測器

13.電壓跟隨器

14.功率放大器外圍電路

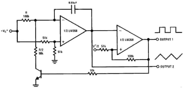
15.電壓控制振蕩器VCO

16.固定電流源

17.脈沖發生器

18.交流耦合反相放大器

19.交流耦合非反相放大器

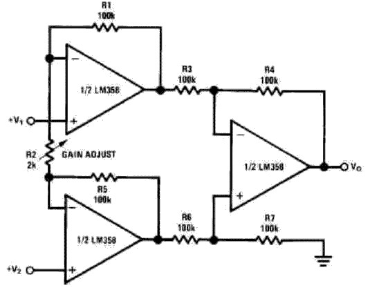
20.可調增益儀表放大器

21.直流放大器

22.脈沖發生器

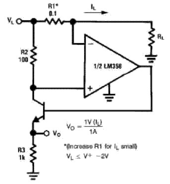
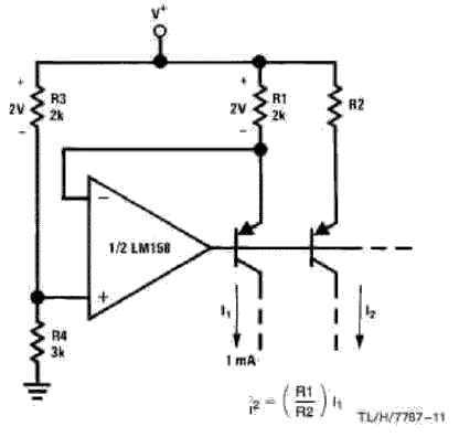
23.橋式電流放大器

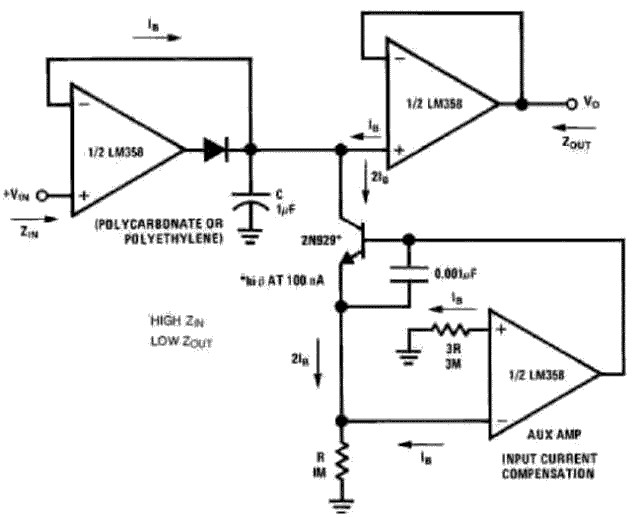
24.引用差分輸入信號

25.直流差動放大器

以上就是二十五款LM358的應用圖介紹了。由于LM358內部包括有兩個獨立的、高增益、內部頻率補償的運算放大器,因此其不但適合于電源電壓范圍很寬的單電源使用,還適用于雙電源工作模式。
深圳壹芯微科技,20年專業生產“二極管、三極管、場效應管、橋堆”等,專業生產管理團隊對品質流程嚴格管控,超過4800家電路電器生產企業選用合作,價格低于同行(20%),更具性價比,提供選型替代,送樣測試,數據手冊,技術支持,售后FEA,如需了解更多詳情或最新報價,歡迎咨詢官網在線客服!
手機號/微信:13534146615
QQ:2881579535
工廠地址:安徽省六安市金寨產業園區
深圳辦事處地址:深圳市福田區寶華大廈A1428
中山辦事處地址:中山市古鎮長安燈飾配件城C棟11卡
杭州辦事處:杭州市西湖區文三西路118號杭州電子商務大廈6層B座
電話:13534146615
企業QQ:2881579535

深圳市壹芯微科技有限公司 版權所有 | 備案號:粵ICP備2020121154號