來源:壹芯微 發布日期
2022-01-17 瀏覽:-基于模擬電感的混沌同步電路設計介紹
如今,電子元件逐漸小型化,而在集成電路中要減小電阻和電容器的尺寸是比較簡單的,至于無源電感器,體積龐大,不利于集成。這是因為半導體內得不到電磁效應,而半導體又是集成電路的主要材料,因此組成鐵芯的磁物質和組成電感繞組的導線必須沉積在半導體的表面上,這種結構只能得到很低的電感量;再者電感器的尺寸與品質因數也有很大的關系,尺寸越小其品質因數也越小,因而微小的電感通常是不能應用的。因此,為了在電路中消除電感,可以用有源器件來模擬電感。所謂模擬電感器,就是將電路中每個電感用一個綜合電路來代替,這個理論使電感元件在電路中實現微型化、片型化和集成化。本文將模擬電感應用于混沌電路,并進行了仿真。
1.混沌與混沌同步原理
所謂混沌是指確定性系統產生的類似隨機的輸出。所謂確定性電路是指電路的參數和輸入都為確定值,沒有隨機因素。所謂不確定、類似隨機的輸出是指電路的輸出既不是周期的,又不是擬周期的;既不趨于無窮、又不趨于靜止,而是在一定區域內呈現永不重復的輸出。總體上說,混沌同步屬于混沌控制的范疇,迄今已發現了幾種類型的混沌同步,其中一種類型就是Pceora和Carroll提出的同步方案。該方案電路中存在驅動與被驅動的關系,其中驅動電路可分為穩定部分和不穩定部分,將其中的穩定部分復制一個響應,然后把響應系統與驅動系統用驅動信號耦合起來,由此可達到相應系統與驅動系統同步。
混沌現象廣泛的存在于非線性電路中,比較典型并已得到深入研究的電路是蔡氏電路。蔡氏電路如圖1(a)所示。電路中的非線性由一個分段線性的負電阻引入,非線性電阻的伏安特性如圖1(b)所示。

圖1蔡氏電路及分段線性電阻
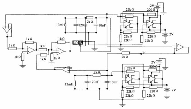
當電路的參數滿足一定的條件時,將會產生成為雙渦卷的自激振蕩吸引子。圖2就是一個蔡氏混沌同步電路。

圖2蔡氏混沌同步電路
2.模擬電感器
常用三種的模擬電感電路:里奧登電感電路、無損模擬電感電路及低損耗模擬電感電路。
2.1里奧登電感電路
該電路(圖3)是由2個集成運放、4個電阻及1個電容構成。由于運放被視作理想集成運放,因此開環差模電壓放大倍數Aod≦∞,流入兩輸入端的電流I+≦I_≦0,U+≦U_。

圖3里奧登電感電路
第一個運放實現的是同相比例運算電路,因此可以得到:

因此,里奧登電路可以等效為一個L=R2C的模擬電感。
2.2新型無損模擬電感電路
該電路(圖4)由1個運放、4個電阻及2個電容組成。Ui為輸入信號,Uo為輸出信號。由理想運放的特點,可以得出:

因此,該電路可以等效為一個L=2R2C的模擬電感。

圖4無損模擬電感電路
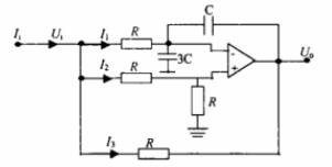
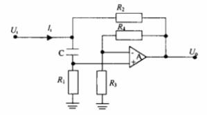
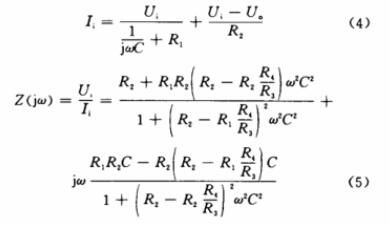
2.3低損耗模擬電感電路
該電路(圖5)是由1個運放、4個電阻及1個電容組成。Ui為輸入信號,Uo為輸出信號。

圖5低損耗模擬電感電路
根據理想運放的特點,可以列出:

令R2,則可以得到:

由此可以得出,此電路可以等效為一個電阻與一個L=R1R2C的串聯組合。
3.仿真研究
將圖2中的電感分別用上述3種模擬電感分別替換進行仿真。觀察用18mH模擬電感代替實際電感時3個電路的時域波形、混沌吸引子及輸出電壓頻譜。
3.1里奧登電路的應用
將前面介紹的里奧登電路中的參數取R=1kΩ,電容C=18nF,則里奧登電路可相當于L=R2C=(103)2×18×10-9=18mH的電感。
將其應用于混沌同步電路中得到的時域波形、混沌吸引子及電壓頻譜如圖6所示。

圖6里奧登電路的應用
3.2新型無損模擬電感電路的應用
將前面介紹的無損模擬電感電路中的參數取R=1kΩ,C=9nF,則此新型模擬電感電路可等效為一個L=2R2C=2×(103)2×9×10-9=18mH的電感。
將其應用于混沌同步電路中得到的時域波形、混沌吸引子及電壓頻譜如圖7所示。

圖7新型無損模擬電感電路的應用
3.3低損耗模擬電感電路的應用
將前面介紹的低損耗模擬電感電路中的參數取R4=R2=0.05kΩ,R1=R3=4kΩ,C=90nF則此低損耗模擬電感電路可等效為一個L=R1R2C=4×103×0.05×103×90×10-9=18mH的電感。
將其應用于混沌同步電路中得到的時域波形、混沌吸引子及電壓頻譜如圖8所示。

圖8低損耗模擬電感電路的應用
結語
以上就是基于模擬電感的混沌同步電路設計與研究介紹了。通過仿真研究發現,模擬電感可以代替實際中的電感,而不影響混沌電路的混沌特性,基于模擬電感的混沌電路不但具有白噪聲的頻譜特征,而且自相關函數具有接近于δ函數的性態,這為開發研究集成功能的混沌振蕩器提供了條件。并且具有體積小、便于集成的特點,具有非常廣泛的應用前景。
〔壹芯微〕專業研發生產二極管,三極管,MOS管,橋堆,專注領域,專業品質,研發技術-芯片源自中國臺灣,擁有全工序封裝生產線,配備高標準可靠性實驗室,引入國外先進測試儀器,檢測設備,以及專業團隊豐富的生產經驗,保障每個器件的參數和性能的充分穩定性,同時實現了高度全自動化生產,大幅度降低人工成本,并與中國臺灣芯片制造商達成合作,產品低于同行10%,壹芯微還提供有選型替代,技術支持,售后FAE,歡迎點擊頁面右側"在線客服" 咨詢了解產品詳情和最新報價,提供免費樣品送予測試
手機號/微信:13534146615
QQ:2881579535
工廠地址:安徽省六安市金寨產業園區
深圳辦事處地址:深圳市福田區寶華大廈A1428
中山辦事處地址:中山市古鎮長安燈飾配件城C棟11卡
杭州辦事處:杭州市西湖區文三西路118號杭州電子商務大廈6層B座
電話:13534146615
企業QQ:2881579535

深圳市壹芯微科技有限公司 版權所有 | 備案號:粵ICP備2020121154號