來源:壹芯微 發布日期
2022-02-19 瀏覽:-基于LM358的線性直流穩壓電源設計介紹
當今社會人們享受著電子設備帶來極大的便利,但是任何電子設備都有一個共同的電路——電源電路。電子設備對電源電路的要求就是能夠提供持續穩定、滿足負載要求的電能,而且通常情況下都要求提供穩定的直流電能。提供這種穩定的直流電能的電源就是直流穩壓電源;同時,在保護方面也是很重要的一個環節,所以漏電保護裝置也是一個必然的電路需求,漏電保護裝置是用來防止人身觸電和漏電引起事故的一種接地保護裝置,當電路或用電設備漏電電流大于裝置的設定值,人或動物發生觸電時,它能迅速切斷事故電源,避免事故范圍的擴大,保障人身和設備的安全。因此本文利用LM358、場效應管、運算放大器設計制作一臺低壓差、寬范圍的線性直流穩壓電源,該電源在幾乎空載和較大負載情況下都具有可靠的穩壓特性。
1.設計方案
本系統主要由直流穩壓模塊、漏電檢測模塊、關斷保護模塊等組成,下面分別介紹這幾個模塊。
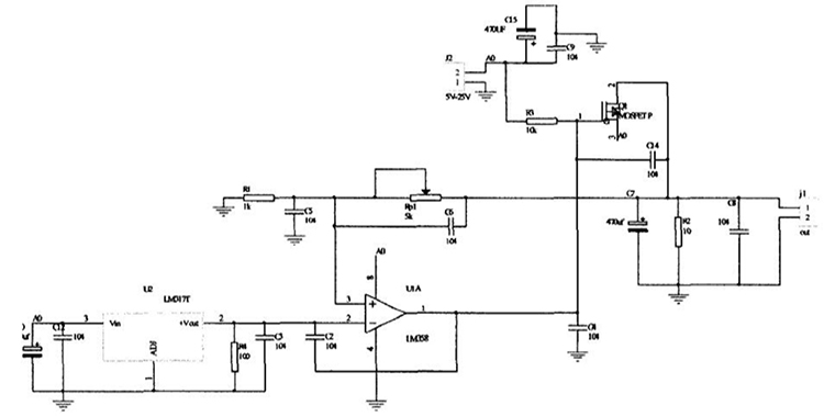
1.1穩壓電源電路
穩壓電源電路如圖1所示,本電路模塊采用了LM358作為穩定放大器,采用P溝道MOS管,LM358內部擁有兩個獨立的、高增益、內部頻率補償的雙運算放大器,能夠實現輸入電壓在5.5~25V變化時,使輸出端穩定在5±0.05V。

圖1穩壓電源電路
1.2漏電檢測電路
漏電保護裝置要求當輸入電壓為5V時,輸出電壓不小于4.6V,漏電檢測電阻R1兩端電壓最大為0.4V,漏電保護電路正常工作電流為250mV,經計算得出R1電阻不得大于1.6Ω,因此我們選擇1Ω電阻作為檢測電阻。如圖2所示電路,接一個1Ω電阻,經過檢測電阻兩端電壓變化計算電流大小。由于該電壓太小,用減法電路給予放大,放大后的信號遠大于輸入失調電壓.然后用電壓比較器判斷漏電流大小.此電路穩定可靠,經測試,達到了較高的電壓檢測精度。

圖2漏電檢測裝置電路
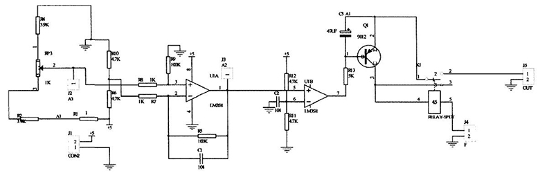
1.3關斷保護分析
關斷保護如圖3所示,R1為檢測電阻,適當調整電阻R1的值,當電路漏電電流為30mA時,R1兩端電壓差值,經過LM358兩級放大送到三極管基極,使三極管導通,繼電器K1吸合,常閉觸頭斷開,斷開負載供電,同時常開觸頭閉合形成自鎖。當漏電故障排除后,按常閉復位按鈕S1,電路恢復到初始狀態。

圖3關斷保護電路
2.系統分析測試
2.1穩壓電源電路測試
電壓調整率的測試方案:負載R為固定5Ω,當輸入電壓在5.5~25V變化時,記錄測量輸出電壓,觀察結果是否在5±0.05V范圍內變化,計算電壓調整率,Su=|Uo2一Uo1|/Uo2×100(Uo1為輸入電壓為5.5V時的輸出電壓,Uo2為輸入電壓為25V時的輸出電壓)。
2.2漏電保護電路測試
穩壓電源去掉5Ω的負載,切換到漏電保護檔,此時工作電壓為5V。接入一個20Ω的負載,并在模擬支路里串入一個330Ω的可調電阻,并串人數字萬用表監測模擬漏電支路電流,以觀察漏電保護路的可靠性和靈敏度。
3.測試結果及分析
3.1測試結果
電壓調整率的測試結果如表1所示。

3.2結果分析
經測試,當支路電流達到29.6mA,繼電器吸合并自鎖,斷開負載。調小支路電流到26mA,按下復位按鈕,電路恢復正常檢測狀態。經反復測試,電路可靠穩定,達到安全使用要求。動作電流的誤差絕對值=|30-29.6l/30×100%=1.3%。
結束語
本文總結了基于LM358的直流穩壓電源及漏電保護系統設計。經過反復調試,所得的實驗結果顯示數據誤差在±0.002V,遠遠小于市場上其他穩壓電源的允許誤差,符合設計要求。本系統在使用的過程中工作穩定可靠,電路功能完善,結構完整,操作方便,能夠滿足用戶使用的多種需求。
壹芯微科技專業生產"二極管,三極管,場效應管,橋堆",20年豐富的生產經驗,品質優秀,完美替代,專業生產管理團隊與工程師嚴格管控品質,超過4800家電路電器生產企業選用合作,價格低于同行(20%),更具性價比,提供技術支持,售后FEA,如需了解產品詳情,最新報價以及樣品申請,歡迎咨詢官網在線客服!
手機號/微信:13534146615
QQ:2881579535
工廠地址:安徽省六安市金寨產業園區
深圳辦事處地址:深圳市福田區寶華大廈A1428
中山辦事處地址:中山市古鎮長安燈飾配件城C棟11卡
杭州辦事處:杭州市西湖區文三西路118號杭州電子商務大廈6層B座
電話:13534146615
企業QQ:2881579535

深圳市壹芯微科技有限公司 版權所有 | 備案號:粵ICP備2020121154號