來源:壹芯微 發布日期
2022-04-26 瀏覽:-基于LM358的PWM濾波實現數模轉換電路介紹|壹芯微
基于脈寬調制(PWM)波形的頻譜理論分析,針對交流伺服電機實現速度閉環控制需要(±10)V模擬信號輸入的要求,本文設計基于LM358芯片的PWM濾波的(±10)V模擬信號輸出的電路。LM358內部包括有兩個獨立的、高增益、內部頻率補償的運算放大器,適合于電源電壓范圍很寬的單電源使用,也適用于雙電源工作模式。
1.PWM濾波的理論分析

圖1 實際電路中典型的PWM波形
PWM是一種周期一定而占空比可以調制的方波信號,圖1中是一種在實際電路中經常遇到的典型PWM波形。該PWM的高低電平分別為VH和VL,理想的情況VL等于0,但實際一般不等于0。
本文假設PWM為理想情況,PWM的幅值為A,脈沖寬度為x(t),則脈沖寬度調制波可以表示為:

式中:假設脈沖中心在kTs處,T0為未調制寬度,m為調制指數;Tk為第k個矩形脈沖的寬度。可以看出,脈沖寬度調制信號由x(t)加上一個直流成分以及相位調制波構成。當T0《Ts時,相位調制部分引起的信號交疊可以忽略,所以脈沖寬度調制信號可以直接通過濾波器進行解調,從而實現PWM濾波D/A的輸出。
2.LM358特性
.內部頻率補償
.直流電壓增益高(約100dB)
.單位增益頻帶寬(約1MHz)
.電源電壓范圍寬:單電源(3—30V)
.雙電源(±1.5一±15V)
.壓擺率(0.3V/us)
.低功耗電流,適合于電池供電·低輸入偏流
.低輸入失調電壓和失調電流
.共模輸入電壓范圍寬,包括接地
.差模輸入電壓范圍寬,等于電源電壓范圍
.輸出電壓擺幅大(0至Vcc-1.5V)

3.電路設計

圖2 PWM濾波D/A轉換器框圖
根據前面分析可以設計出PWM濾波的信號處理方框圖,如圖2所示。由單片機輸出PWM波,通過整形隔離,然后通過有源濾波器及驅動放大得到模擬信號的輸出。
針對控制芯片輸出的是0~5V的PWM信號,而一般交流伺服電機速度閉環控制需要外部提供(±10)V的模擬信號,所以在控制芯片和交流伺服控制卡之間要加一級D/A轉換電路,其功能就是把0~5V的PWM信號變為(-10)~(+10)V的模擬信號。
電路中主要器件采用的是LM358,其內部包括2個獨立的、高增益、內部頻率補償的雙運算放大器,適合于電源電壓范圍很寬的單電源使用,也適用于雙電源工作模式,它的使用范圍包括傳感放大器、直流增益模塊和其他所有可用單電源供電的使用運算放大器的場合。設計中采用的是LM358雙電源供電模式,使整個電路得以實現正負電壓的輸出。電路總體上可以分為4個部分,分別為隔離電路、三階濾波電路、偏置電路和放大電路。為了確定關鍵電阻和電容的值以及更好的分析電路,文中計算出各電路的傳遞函數,在計算傳遞函數的時候,先不考慮各調零電阻和調增益的電阻,并且認為線性集成元件為理想狀態,分別如下。
3.1隔離電路

圖3 隔離電路
隔離電路如圖3所示。由高速光藕隔離芯片6N137實現,將實際控制芯片輸出的PWM信號轉換為理想的0~5V的PWM信號,隔離的目的為了防止外圍電路對單片機信號的干擾。
3.2濾波電路

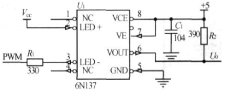
圖4 濾波電路
三階濾波電路由一個二階有源低通濾波器和一個阻容濾波器組成。如圖4所示。
主要器件是運放芯片LM358(圖中U2A)和電阻R3、R6、R7、R8、R9以及電容C2、C3、C5。電路中的二階有源低通濾波器采用的是二階壓控電壓源電路,其原理是一個由線性集成元件(LM358)構成的同相比例放大器,其他無源元件都接在線性集成元件(LM358)的同相輸入端,同相放大器輸出電壓反饋到無源網絡。整個濾波電路的功能是將PWM信號的諧波過濾出去,并將理想的0~5VPWM信號放大一倍,轉換成0~10V的模擬信號。
其傳遞函數如下:

式中:Af=1+R8/R7,a0=1
a1=R6C2+R3C2+R3C3(1-Af)+R9C5,
a2=R3R6C2C3+R6R9C2C5+R3R9C2C5+R3R9C3C5(1-Af)+R9C5,
a3=R3R6R9C2C3C5
本系統采用常用的二階工程最佳參數作為設計系統的依據,選擇阻尼系數ξ=1/√2,此時系統的幅頻特性沒有峰值出現,并且其截止頻率就是它的固有頻率fc=f0。實踐證明,本系統在信號頻率為21kHz左右時,濾波效果最佳。
在本系統中取增益Af=2。求解得到:R3=22kΩ,R7=24kΩ,R8=24kΩ,R6=7.5kΩ,R9=100Ω,C2=15nF,C3=10nF,C5=10nF。
3.3偏置電路

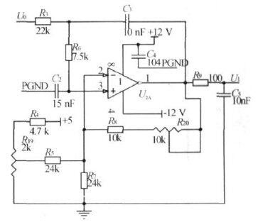
圖5 偏置電路
偏置電路如圖5所示,由運放芯片LM358(圖中U2B)和電阻R11、R12、R14、R15組成,其原理是一個反相加法器,將0~10V模擬信號和基準電壓源提供的-5V電壓相加后,實現-5~+5V模擬信號的輸出
其傳遞函數如下:

所以取R15=R12=R11=10kΩ。
3.4放大電路

圖6 放大電路
放大電路由U34和R16、R17、R18組成,圖圖6所示。其原理是一個反相比例放大器,把輸入的-5~+5V的模擬信號放大為-10~+10V的模擬信號。
放大電路中,要把在一級運放產生的系統相位滯后180°校正過來,并且放大2倍。所以仍采用反相比例放大器。在電路中U2、U3的關系為:

所以取R16=10kΩ,R17本來應該選擇20kΩ的電阻,但是由于在實際中反饋端還得加一個可變電阻,所以選擇R17=15kΩ。
在實際調試電路的過程中,應該循序漸進一步步的調試,首先把PWM的占空比調整到0,在理想狀態下,第2部分電路和第3部分電路應該分別輸出為0和-5V,但是由于運算放大器的零偏、溫漂和非線性以及外界的一些因素,這兩部分電路輸出不可能恰好是0和-5V,所以在U2A的放大器的基礎上增加一個調零電阻R19和一個調增益電阻R20,在U2B的反相加法器的基礎上增加一個調零電阻R21。調節調零電阻R19,使第2部分電路輸出為0V,然后調整R21使第3部分輸出為-5V。增加PWM的占空比到100%分別調整增益電阻R20、R22使得第2部分電路和第4部分電路的輸出均為10V。
總結
本文詳細介紹了基于LM358芯片的PWM濾波實現數模轉換的電路,該電路具有良好穩定性,實現了正負模擬信號的輸出,為交流伺服電機速度閉環控制提供了可靠的外部模擬信號。節省了大量D/A轉換器芯片,降低了電子設備的成本,減少了體積。該電路已應用于實際工程,并取得了良好的預期結果,且設計方案簡單易行,性價比高,只要適當改變電路部分電阻、電容的值,就可實現對不同基頻信號濾波的功能,且達到最佳效果,此外,該電路也為模擬式速度閉環控制器提供了一個很好的外部電路參考依據。
深圳壹芯微科技,20年專業生產“二極管、三極管、場效應管、橋堆”等,專業生產管理團隊對品質流程嚴格管控,超過4800家電路電器生產企業選用合作,價格低于同行(20%),更具性價比,提供選型替代,送樣測試,數據手冊,技術支持,售后FEA,如需了解更多詳情或最新報價,歡迎咨詢官網在線客服!
手機號/微信:13534146615
QQ:2881579535
工廠地址:安徽省六安市金寨產業園區
深圳辦事處地址:深圳市福田區寶華大廈A1428
中山辦事處地址:中山市古鎮長安燈飾配件城C棟11卡
杭州辦事處:杭州市西湖區文三西路118號杭州電子商務大廈6層B座
電話:13534146615
企業QQ:2881579535

深圳市壹芯微科技有限公司 版權所有 | 備案號:粵ICP備2020121154號