來源:壹芯微 發布日期
2022-04-15 瀏覽:-基于LM324的簡易波形發生器設計|壹芯微
在電子技術中,常常要應用到方波、三角波等波形的波形信號產生電源電路,常見于產生各種各樣電子器件數據信號,進行電子技術間的通訊及其自動測控系統和自動控制系統等系統軟件中。本系統選用LM324集成運放集成IC,另加電阻器、電容器等電子器件調節、過濾,組成簡單波形發生器。該波形發生器具備高效率、體積小、重量輕,輸出平穩,能產生方波、三角波和正弦波形等電子器件數據信號,能夠做為其他電子技術的數據信號產生控制模塊電源電路。
1.方案選擇設計
方案一:ICL8038集成函數信號發生器芯片
采用ICL8038集成函數信號發生器芯片外加電阻、電容元件,構成波形發生電路。ICL8038集成函數信號發生器芯片是一種多用途的波形發生器芯片,它可以用來產生正弦波、方波、三角波和鋸齒波。它的振蕩頻率可以通過外加的直流電壓進行調節,是一種壓控集成函數信號發生器。雖然ICL8038集成函數信號發生器的功能強大,但是它的價格昂貴,而且市面上也較難買到。如果用ICL8038芯片來制作簡易波形發生器系統,則會大大增加系統的制作成本。
方案二:LM324集成運放芯片
采用LM324集成運放芯片,外加電阻、電容等元器件調整、濾波,構成簡易波形發生器。LM324是一種集成運算放大器芯片,它的內部有四個獨立的運算放大器。根據所學的知識,運算放大器可以構成滯回比較器、積分器和二階有源低通濾波器電路,可以分別產生方波、三角波和正弦波。依靠這些電路的組合,就可以制作成簡易波形發生器電路。該電路具有效率高、體積小、重量輕,輸出穩定等特點。而且LM324集成運放芯片價格低廉,又很容易買到,可以降低電路的制作成本。
基于這種考慮,方案2被選用。
2.系統設計
2.1LM324芯片簡介
LM324系列運算放大器是價格便宜的帶差動輸入功能的四運算放大器,它采用14腳雙列直插塑料封裝(DIP14),外形如圖1所示:

圖1LM324外型圖片
它的內部包含四組形式完全相同的運算放大器,除電源共用外,四組運放相互獨立。每一組運算放大器可用圖2所示的符號來表示:
LM324內部的運放單元在電路中的符號
圖2LM324內部的運放單元在電路中的符號
它有5個引出腳,其中“+”、“-”為兩個信號輸入端,“V+”、“V-”為正、負電源端,“Vo”為輸出端。兩個信號輸入端中,Vi-(-)為反相輸入端,表示運放輸出端Vo的信號與該輸入端的相位相反;Vi+(+)為同相輸入端,表示運放輸出端Vo的信號與該輸入端的相位相同。LM324的引腳排列見圖3:

圖3LM324引腳排列圖
LM324的特點:
(1)短跑保護輸出?
(2)真差動輸入級?
(3)可單電源工作:3V-32V?
(4)低偏置電流:最大100nA(LM324A)
(5)每封裝含四個運算放大器。
(6)具有內部補償的功能。?
(7)共模范圍擴展到負電源?
(8)行業標準的引腳排列?
(9)輸入端具有靜電保護功能
2.2電路組成和工作原理
根據要實現的功能,設計的電路系統框圖如下圖所示:

圖4系統框圖
系統采用±12V雙電源供電,主體部分由LM324集成運放芯片構成的滯回比較器、積分器和二階有源低通濾波器電路組成。它由滯回比較器產生方波信號,方波信號經過積分器后產生三角波信號。三角波信號一路反饋回滯回比較器,作為滯回比較器的VREF;另一路經二階有源低通濾波器濾波以后產生正弦波信號。使用時可以在電路系統的不同輸出點得到不同的波形信號。
2.3電路設計與計算
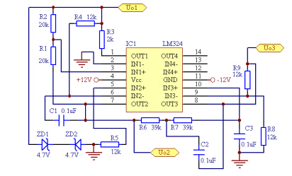
根據系統框圖,設計的電路如下圖所示:

圖5系統電路原理圖(1)

圖6系統電路原理圖(2)
由圖6可以看出,電路分為三級,即由運算放大器構成的滯回比較器、積分器和二階有源低通濾波器。UO1、UO2、UO3是電路的三個輸出端,分別輸出方波、三角波和正弦波。
電路的第一級是一個滯回比較器,用于輸出方波。它輸出電壓的幅度由穩壓管ZD1、ZD2共同決定。設計中,ZD1、ZD2均選用4.7V的穩壓二極管,則它們的穩壓幅度UZ為:
+UZ=4.7+0.7=5.4(V)
其中,0.7V為二極管ZD1正向導通時的管壓降。
-UZ=-(4.7+0.7)=-5.4(V)
其中,0.7V為二極管ZD2正向導通時的管壓降。
所以,
UO1=±UZ=±5.4(V)
電路的第二級是一個積分器,用于輸出三角波。當電路的第一級輸出的方波信號UO1送入該級電路后,由該級電路對信號進行積分變換以后,產生三角波信號UO2。UO2分成兩路,一路輸入第三級電路,另一路反饋回滯回比較器,作為滯回比較器的VREF。第二級電路的輸出電壓幅度為:
+UO2=R1/R2UZ=+UZ=5.4(V)
-UO2=-(R1/R2UZ)=-UZ=-5.4(V)
即第二級電路的輸出電壓幅度和第一級電路的輸出電壓幅度相同。
第一級電路和第二級電路的振蕩周期相同,可以由以下的公式求得:
T=4R1R4C1/R2
T=4×20×103×12×103×0.1×10-6/(20×103)
T=4.80(mS)
則振蕩頻率為:
f=1/T=1/4.8×103=208.33(Hz)
第三級電路是二階有源低通濾波器,用于對第二級電路送來的信號UO2進行濾波。UO2經過第三級電路的濾波之后,變換成正弦波信號后由UO3輸出。UO3輸出信號的周期與UO2輸出信號的周期相同。根據集成運算放大器的工作原理,集成運算放大器的兩反向輸入端“虛短”,即兩反向輸入端的電壓相等。所以在第三級電路中,運放的第9引腳和第10引腳的電位相等。又因為R8、R9電阻的阻值相等,所以UO3的輸出電壓的幅度是UO2的兩倍。即:
UO3=2UO2=2UZ=±10.8(V)
而第三級電路的上限截止頻率為:
fH=1/(2πRC)
上述公式中,
R=R6=R7=3.9(kΩ)
C=C2=C3=0.1(μF)
fH=1/(2×3.14×3.9×103×0.1×10-6)=408.30(HZ)
這說明,第三級電路將阻止頻率高于408.30HZ的信號通過。
3.系統測試
3.1測試工具
測試時所用到的工具如下表所示:

3.2數據測試與結果分析
將做好的電路系統的地線端接到電源的地電位端,正、負電源端分別接到電源的±12V接線端上。注意電源的極性不要接反。將示波器調于2V/1mS和5V/1mS處,用示波器的探頭分別測試電路的UO1、UO2、UO3處,觀察電路的輸出波形。測得的數據如下表所示:

根據示波器的測試波形如下圖所示:

圖7輸出波形
在電路中斷開LM324第七腳與R6的接線,觀測二階有源低通濾波器的輸出UO3,從而觀測電路的上限截止頻率fH。測得的數據如下表所示:

從測試的結果可以得出電路的截止頻率fH為574.36Hz,這與理論計算值408.3HZ相差較大。
由上述的測試數據可以看出,在未斷開LM324第七腳與R6的接線時,輸出電壓和頻率的理論計算值與實際測量值的誤差不是很大。這證明前兩級電路的設計和制作基本上是成功的。但在單獨測量第三級二階有源低通濾波電路時,測試得到的結果就與理論計算值相差較大。分析其結果,可能是由這幾個原因造成的:電路中的電容使用的是瓷片電容,它的標稱值與實際值誤差較大;電路中的電阻等其它器件可能也存在著一定的誤差;外界環境中存在著電磁干擾,也可能對測試結果產生一定的影響。
3.3測試結論
經測試,電路的前兩級的設計基本上符合設計的要求,但電路的第三級的誤差較大。誤差可能是由元器件的誤差和外界的干擾引起的。為了減少誤差,可以在電路的設計時選用精度更高的器件,并對電路做電磁屏蔽處理,以進一步改善電路的性能,減小電路的誤差。
4.設計結論
本系統應用LM324集成運放集成IC,另加電阻器、電容器等電子器件調節、過濾,組成簡單波形發生器。該電源電路基本超過了比賽題型中規定的既定目標和作用,而且具備一定的應用性。
壹芯微科技專業生產“二極管、三極管、場效應管、橋堆”,20年豐富生產經驗,專業生產管理團隊對品質流程嚴格管控,超過4800家電路電氣生產企業選用合作,價格低于同行(20%),更具性價比,提供技術支持,售后FEA,如需了解更多產品詳情,最新報價與樣品申請等,歡迎咨詢官網在線客服!
手機號/微信:13534146615
QQ:2881579535
工廠地址:安徽省六安市金寨產業園區
深圳辦事處地址:深圳市福田區寶華大廈A1428
中山辦事處地址:中山市古鎮長安燈飾配件城C棟11卡
杭州辦事處:杭州市西湖區文三西路118號杭州電子商務大廈6層B座
電話:13534146615
企業QQ:2881579535

深圳市壹芯微科技有限公司 版權所有 | 備案號:粵ICP備2020121154號