來源:壹芯微 發布日期
2022-05-05 瀏覽:-基于LM2576的多功能開關電源設計介紹|壹芯微
開關電源是利用現代電力電子技術,控制開關管開通和關斷的時間比率,維持穩定輸出電壓的一種電源,一般由脈沖寬度調制(PWM)控制IC和MOSFET構成。隨著電力電子技術的發展和創新,使得開關電源技術也在不斷地創新。本文介紹了一種性價比高、功能豐富的程控開關電源的設計,對基于LM2576控制核心的升、降壓電路設計、切換及恒流輸出電路進行了詳細介紹。性能測試結果驗證了本設計的有效性及實用性。
1.方案設計
開關電源控制核心模塊,包括開關電源控制器和配套的必要外圍電路、反饋回路和繼電器切換電路。這一模塊的作用是完成開關電源最基本的功能,包括降壓、升壓和恒流等。其中開關電源控制器采用LM2576-ADJ,這是具有可調電壓輸出的開關電源控制芯片,內置PWM控制電路和驅動管,性價比高。此芯片最大輸入電壓為37V,輸出通過反饋電阻分壓,可在1.25V~35V范圍內調整,輸出電流可以達到3A,滿足題目設計要求。反饋回路中進行比較、差分放大的電路采用CMOS型集成運放TLC2262,具有功耗低、精度高、滿幅輸出范圍大、線性度好等特點,適合在本設計電路中應用。
單片機控制模塊,包括單片機和相應的A/D、D/A轉換模塊、繼電器切換控制模塊,以及人機交互接口。這一模塊的作用是通過單片機輸出的D/A轉換信號和繼電器切換控制信號,數模轉換器,又稱D/A轉換器,簡稱DAC,它是把數字量轉變成模擬的器件。D/A轉換器基本上由4個部分組成,即權電阻網絡、運算放大器、基準電源和模擬開關。模數轉換器中一般都要用到數模轉換器,模數轉換器即A/D轉換器,簡稱ADC。
輔助電源模塊完成從220V到系統所需各路電源的變壓、整流、降壓等工作。輔助電源模塊通過整流提供兩路直流輸出,一路給開關電源的核心模塊提供輸出所需的足夠能量,另一路由LM2576和LM1117穩壓給單片機和其他控制模塊提供控制需要的較低壓直流電。
以上描述的總體設計原理見圖1。

圖1 系統的模塊結構和設計原理框圖
2.硬件電路設計
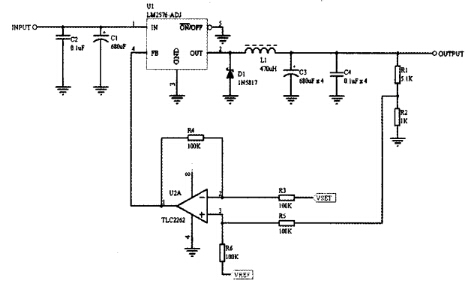
2.1降壓型電路原理和設計
采用LM2576構成的降壓電路如圖2所示,輸出電壓經R1和R2分壓取樣后送到減法器的正輸入端,負端接VSET。VSET信號是單片機給出的電壓信號,輸出的取樣電壓減去D/A轉換電壓后得到誤差信號。再將誤差信號加上參考電壓(VREF)1.23V,將此結果送到LM2576的反饋端。

圖2 降壓型(Buck)基本電路
相比于傳統的直接反饋,本設計中的反饋回路復雜度較高,這種設計主要是出于以下考慮:首先是便于單片機控制,只要改變D/A轉換輸出電壓,則反饋回路起作用,自動將輸出取樣電壓向D/A轉換電壓靠近,完成電壓調整過程;其次,可以滿足設計要求中的零伏輸出。若單純用LM2576的反饋引腳,則手冊中給出的參考電路最低輸出只能達到1.25V,因此需要將反饋電壓“平移”一個VREF參考電壓的電平。
反饋電阻分壓得到的電壓還同時送到單片機的DAC,通過D/A轉換和尺度換算,得到輸出電壓值,作為數字量顯示輸出到數碼管上。
2.2升壓型電路原理和切換
(1)升壓型開關電源的原理
圖3是升壓型開關電源的原理圖。由于存在電感,因此可以做到輸出電壓大于輸入電壓。開關管導通時,電流經電感→開關管→接地,二極管截止;開關管截止時,電流被截斷,電感放出能量,這時電流經二極管給電容充電并給負載提供電流,實現了升壓型電源。

圖3 升壓型電路原理圖
LM2576在電路中所起的作用可以看作是PWM發生器和開關管的集成,因此,雖然LM2576通常用做降壓電路,但具有改造成為升壓電路的能力。
(2)升降壓電路的切換
升壓電路和降壓電路的連接方式不同,因此無法在同一電路中同時實現升降壓。本文采取的辦法是用小型繼電器切換。通過受信號控制的切換,開關連接到不同的觸點,完成電路連接形式的切換。
切換電路如圖4所示,圖中四個開關分屬兩個不同的繼電器(雙刀雙擲)K4和K3,均受單片機控制。通過繼電器觸點切換,實現升壓和降壓作用。要說明的是,圖4中沒有畫出反饋回路。

圖4 電路升降壓切換圖示
3.恒流輸出電路設計
在上述功能基礎上,本設計進一步增加了恒流輸出功能,如圖5所示。將輸出電流在分流器上的壓降取出來,并加以放大,得到適當大小的直流電壓信號。此信號一方面送到單片機進行A/D轉換,一方面送到反饋回路減法器的輸入,并與D/A轉換輸出電壓比較。

圖5 實現恒流輸出的電流-電壓轉換電路
通過單片機I/O引腳對繼電器的控制,實現反饋減法器輸入的選擇,從而實現電路恒壓/恒流的切換控制。
4.性能測試結果及分析
本系統的升、降壓性能及恒流輸出性能測試數據如表1、2、3所示。



由于調試測試時使用的直流穩壓電源自帶的輸出電流測量功能精度較低,在小電流情況下測量顯示誤差較大,因此低電壓輸出的效率很有可能是不真實的,有待更精確的測試。
實際輸出電壓用萬用表測量,輸入電流采用HH1710測試,電壓紋波用示波器交流檔觀察。
其中輸入電壓根據變壓器次級線圈帶負載后實地測量,取21VDC。

測試條件:負載10W,測試數據為負載電阻上電壓換算得出。
結語
經過硬件電路設計分析、軟件流程分析和實際測試,本開關電源達到了設計要求并超出擴展要求的指標。如果對一些細節問題進一步改進,本電源還具有成為實用設備的潛力。
深圳壹芯微科技,20年專業生產“二極管、三極管、場效應管、橋堆”等,專業生產管理團隊對品質流程嚴格管控,超過4800家電路電器生產企業選用合作,價格低于同行(20%),更具性價比,提供選型替代,送樣測試,數據手冊,技術支持,售后FEA,如需了解更多詳情或最新報價,歡迎咨詢官網在線客服!
手機號/微信:13534146615
QQ:2881579535
工廠地址:安徽省六安市金寨產業園區
深圳辦事處地址:深圳市福田區寶華大廈A1428
中山辦事處地址:中山市古鎮長安燈飾配件城C棟11卡
杭州辦事處:杭州市西湖區文三西路118號杭州電子商務大廈6層B座
電話:13534146615
企業QQ:2881579535

深圳市壹芯微科技有限公司 版權所有 | 備案號:粵ICP備2020121154號