來源:壹芯微 發布日期
2023-11-07 瀏覽:-采樣電阻如何選擇跟運放的使用解析
前言
FOC中比不缺少的一環就是電流采樣,而直接對電流進行采樣難度較大,使用采樣電阻將電流信號轉化為電壓信號再對電壓進行進行采集處理,就可以得到電流的數值,所以涉及到采樣電阻的選擇與ADC的使用。
圖1 運放搭建
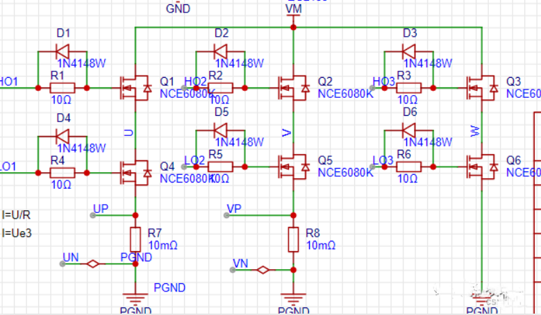
運放使用lmv358芯片,對兩相電流進行采樣,對U與W相電流進行采樣。
圖2 采樣原理圖
這里對UW相的電流進行采集。
仿真驗證
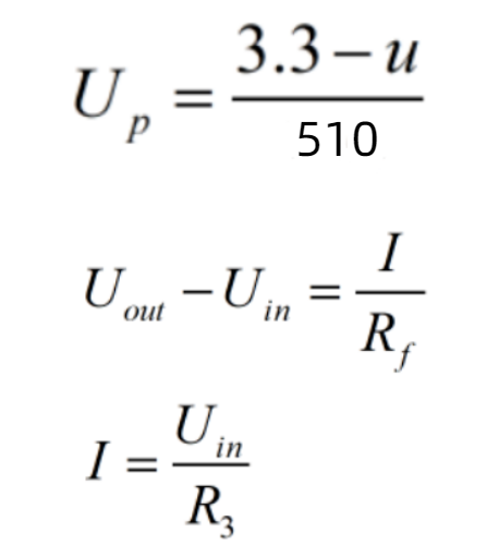
利用multisim搭建出原理圖進行仿真分析,ADC進入的電壓不能超過3.3V,考慮到一定的裕量ADC的輸入電壓為3V,利用差分放大電路對電壓進行放大。如圖3,對電路進行分析,同向端輸入接510歐姆的電阻,并且接了3.3V的直流偏置電壓,用虛短和虛斷進行分析,3腳的電壓與2腳的電壓相等為輸入電壓加上偏置電壓,注意偏置電壓隨著輸入的改變而改變,所以在所選參數中此電路放大倍數為30倍,選擇0.01歐姆的采樣電阻上限為5A,選擇0.001歐姆的采樣電阻上限為50A,電機的話選擇0.01歐姆的電阻剛好。


圖3 仿真搭建
壹芯微科技專注于“二,三極管、MOS(場效應管)、橋堆”研發、生產與銷售,21年行業經驗,擁有先進全自動化雙軌封裝生產線、高速檢測設備等,研發技術、芯片源自臺灣,專業生產流程管理及工程團隊,保障所生產每一批物料質量穩定和更長久的使用壽命,實現高度自動化生產,大幅降低人工成本,促進更好的性價比優勢!選擇壹芯微,還可為客戶提供參數選型替代,送樣測試,技術支持,售后服務等,如需了解更多詳情或最新報價,歡迎咨詢官網在線客服!
手機號/微信:13534146615
QQ:2881579535
工廠地址:安徽省六安市金寨產業園區
深圳辦事處地址:深圳市福田區寶華大廈A1428
中山辦事處地址:中山市古鎮長安燈飾配件城C棟11卡
杭州辦事處:杭州市西湖區文三西路118號杭州電子商務大廈6層B座
電話:13534146615
企業QQ:2881579535

深圳市壹芯微科技有限公司 版權所有 | 備案號:粵ICP備2020121154號