來源:壹芯微 發布日期
2022-04-21 瀏覽:-AD7705的特點、引腳功能及應用電路介紹|壹芯微
AD7705為完整16位、低成本、Σ-Δ型ADC,適合直流和低頻交流測量應用。其具有低功耗(3V時最大值為1mW)特性,因而可用于環路供電、電池供電或本地供電的應用中。片內可編程增益放大器提供從1至128的增益設置,無需使用外部信號調理硬件便可接受低電平和高電平模擬輸入。本文主要介紹了AD7705的特點、內部結構、引腳功能及應用電路。
1.概述
AD7705采用SPIQSPI兼容的三線串行接口,能夠方便地與各種微控制器和DSP連接,也比并行接口方式大大節省了CPU的I/O口。下應用電路中,采用80C51控制AD7705,對橋式傳感信號進行模數轉換。此方案采用二線連接收發數據。AD7705的CS接到低電平。DRDY的狀態通過監視與DRDY線相編程數字濾波器等部件。能直接將傳感器測量到的多路微小信號進行AD轉換。這種器件還具有高分辨率、寬動態范圍、自校準、優良的抗噪聲性能以及低電壓低功耗等特點,非常適合儀表測量、工業控制等領域的應用。

圖1 AD7705
2.主要特點
2個全差分輸入通道的ADC,十六位無丟失代碼,0.003%非線性;可編程增益:1~128;三線串行接口;具有模擬輸入端緩沖器;工作電壓:2.7~3.3V或4.75~5.25V;低功耗,3V電壓時,最大功耗為1mW;等待電流的最大值為8μA;16腳DIP、SOIC和TSSOP封裝。
3.內部結構
AD7705是完整的16位AD轉換器。若外接晶體振蕩器、精密基準源和少量去耦電容,即可連續進行A/D轉換。它采用了Σ-Δ技術,可以獲得16位無誤碼數據輸出。這一點非常符合對分辨率要求較高但對轉換數字要求不高的應用,例如數字音頻產品和智能儀器儀表產品等。增益可編程大器AD7705包括兩個全差分模擬輸入通道。片內的增益可編程放大器PGA之一,能將不同擺幅范圍的各類輸入信號放大到接AD轉換器的滿標度電壓再進行A/D轉換,這樣有利范圍的雙極性信號。

圖2 AD7705內部結構圖
4.引腳排列與功能

圖3 AD7705引腳排列圖
AD7705引腳功能表


5.片內寄存器操作
AD7705包含了8個片內寄存器,這些寄存器通過器件的串行口訪問,所有的操作都是通過對寄存器的操作。第一個是通信寄存器,器件復位后,通信寄存器處于等待狀態,通過通信寄存器寫操作,決定下一次操作是寫還是讀,同時決定這一次讀操作或寫操作發生在那個寄存器上。也就是說所有的寄存器(包括通信寄存器本身和輸出數據寄存器)進行讀操作之前,必須首先寫通信寄存器,然后才能讀選定的寄存器。下面簡單介紹寄存器的功能。
5.1通信寄存器
通信寄存器
0/DRDY-:寫操作時此位必須為0,讀操作時表示數據寄存器數據是否準備好。
RS2,RS1,RS0:寄存器選擇位。
R/W-:讀寫選擇。“0”表示下一次是寫操作。“1”表示下一次是讀操作。
STBY:等待模式,寫入“0”器件處于正常工作模式。
CH1,CH0:通道選擇,00選擇通道1,01選擇通道2。
5.2設置寄存器
設置寄存器
MD1,MD0:工作模式選擇位,00為正常工作模式,01為自校準,10為零刻度系統校準,11為滿刻度系統校準。
G2,G1,G0:增益選擇位,00~08分別對應增益值1~128。B-/U:單極性/雙極性擇位“,0”表示雙極性。
BUF:輸入緩沖控制位,“0”表示無緩沖。
FSYN:濾波器同步。
5.3時鐘寄存器
時鐘寄存器
ZERO:必須為0,否則會導致器件的非指定操作。
CLKDIS:主時鐘禁止位,“1”禁止時鐘在MCLKOUT引腳輸出。
CLKDIV:時鐘分頻位。
CLK:時鐘位。時鐘頻率為2.4576MHz時,該位設置為“1”,時鐘頻率為1MHz時,該位設置為“0”。
FS1,FS0:濾波器選擇位,與CLK一起決定器件的輸出更新率。如表1。
FS1,FS0與CLK決定的器件輸出更新率
數據寄存器:這是一個十六位只讀寄存器,它包含了最新的轉換結果。
測試寄存器:用于測試期間器件,用戶一般不用。
零標度校準寄存器和滿標度校準寄存器:都是24位,用戶一般不用。
6.應用電路
6.1壓力測量
AD7705/7706的一個典型應用就是壓力測量。圖4所示是AD7705/7706與一個壓力傳感器一起使用的情況。壓力傳感器被安裝在一個橋式電路中,在它的OUT(+)和OUT(-)端輸出差分輸出電壓。當在傳感器上加上滿標度壓力(300mmHg)時,差分輸出電壓(即IN(+)和IN(-)兩端之間的電壓)是輸入電壓的3mV/V.假定激勵電壓是5V,則傳感器的滿標度輸出電壓是15mV。橋式電路的激勵電壓還用來為AD7705/7706產生基準電壓。因此,激勵電壓的變化不會造成系統內的誤差。圖中,當兩個電阻值分別為24kS和15k2時,激勵電壓為5V時,AD7705/7706產生的基準電壓為1.92V.器件具有128的可編程增益時,AD7705/7706的滿標度輸入幅度應是15mV.此值與傳感器的輸出范圍有關。AD7705/7706的第二個通道可作為一個輔助通道以測量另一個變化,如溫度,如圖4所示。這個次級通道可以用來調整初次通道的輸出信號,以便消除溫度對系統的影響。

圖4 AD7705作壓力測量
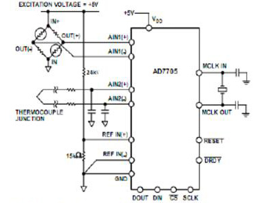
6.2溫度測量
AD7705的另外一個應用領域是溫度測量。圖5是一個熱耦與AD7705的連接圖。在這一應用中,AD7705在緩沖模式下工作,以便允許前端的大去耦電容器消除可能在熱耦引腳上的任何噪聲檢拾。當AD7705在緩沖模式下工作時,其共模輸入范圍縮小。為了將來自熱耦的差分電壓置于一個合適的共模電壓上,AD7705的AIN1(-)輸入端要向上偏置達到基準電壓(+2.5V)

圖5 用AD7705作溫度測量
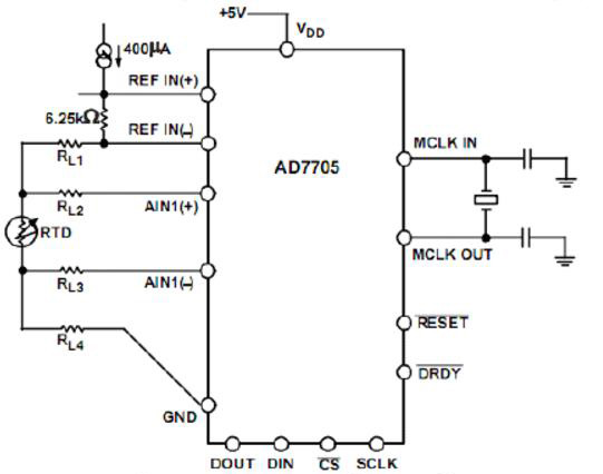
圖6所示是AD7705的另一個溫度測量應用。在這一應用中,傳感器是一個RTD(熱敏電阻),PT100。它是一個四引腳的RTD。在引線電阻RL1和RL4上有電壓降,但這只使共模電壓發生了偏移。當AD7705的輸入電流很低時,引線電阻RL2和RL3上無電壓降。引線電阻呈現了一個小的源阻抗,所以一般不必將AD7705中的緩沖器打開。如果要求使用緩沖器,必須通過在RTD的底端和AD7705的GND之間插入一個小電阻來設置相應的共模電壓。在此應用中,外部400UA電流源為PT100提供激勵電源,同時通過6.25kS2的電阻器。為AD7705產生基準電壓。激勵電流的變化不影響電路工作,這是因為輸入電壓和基準電壓都隨激勵電流變化。然而,6.25k2的電阻器必須有很小的溫度系數以避免溫度范圍內基準電壓的誤差。

圖6 利用AD7705進行RTD測量
6.3智能發射器
另一個應用領域是在低功率、單電源、三線接口的智能發射器中。這里,整個智能發射器必須在4~20mA的環路中進行工作。環路容許向發射器供電的總電流低到3.5mA.其中AD7705僅消耗320UA的電流,留下至少3mA的電流給發射器的其它部分。圖7所示是包含AD7705的一個智能發射器的方框圖。帶有雙輸入通道的AD7705對于需要輔助通道以測定變量用來修正主通道的系統特別適合。

圖7 使用AD7705的智能發射器
6.4電池監控
另一個要求應用低功率,單電源工作的領域就是在便攜式裝置中的電池監控。圖8是一個電池監控器的方框圖,包括AD7705和用來差分測量每一節電池的兩端電壓的外部多路器(mulTIplexer,AD7705的第二個通道用來監控電池的漏電流。帶有雙輸入通道的AD7705很適合用于需要兩個輸入通道的測量系統,就象在本例中,用來監控電壓和電流。因AD7705能夠適應很弱的輸入信號,所以RSENSE能用很小的阻值,這樣就能夠降低不必要的電源損耗。這個系統工作在增益為128的情況下,滿標度為士9.S57mV的信號能以2UV的分辨率進行測量,并給出13.5位的穩定性能。為了在非緩沖模式下獲得額定的特性,假定模擬輸入電壓的絕對值在GND-30mV和VDD+30mV之間,輸入共模范圍為GND到VDD。25C時,在性能不降低的情況下,AD7705能夠承受GND-200mV的絕對電壓,但漏電流在溫度升高時將增大很多。

圖8 使用AD7705的電池監控電路
6.5氣象探測儀
由于AD7705的功耗很小(最大1.1mA),所以在設計中將AD7705的電源輸入端VDD直接連接到REF195基準電壓輸出端第6腳上,從而大大減少了電源干擾造成的轉換誤差。第一通道的輸入端加入去耦電路,3個1000p的去耦電容CC5、CC6、CC7和兩個10k電阻,因為引入了大電容去耦電路,因此需要AD7705工作于緩沖模式。通道2作為供電電壓的監測。

圖9 氣象探測儀電路圖
從圖9可以看出,AD7705輸入基準電壓等于+5V,被y輸入端input2輸入電壓負端接地,正端最大輸入幅度+0.3V,故增益可以選擇8或者16。input1是從+12V電源分壓得到2.0V左右,可以選擇增益2。注意輸入信號。幅度與增益關系,通道增益太大放大結果會超過基準電壓+5V,造成轉換結果錯誤。
AD7705內部只有一套模數轉換電路,通道1和通道2的選擇通過軟件設置進行切換,實際應用中往往需要對不同通道采取不同的增益,動態地對AD7705進行增益、通道設置,很靈活方便地達到這一目的。
深圳壹芯微科技,20年專業生產“二極管、三極管、場效應管、橋堆”等,專業生產管理團隊對品質流程嚴格管控,超過4800家電路電器生產企業選用合作,價格低于同行(20%),更具性價比,提供選型替代,送樣測試,數據手冊,技術支持,售后FEA,如需了解更多詳情或最新報價,歡迎咨詢官網在線客服!
手機號/微信:13534146615
QQ:2881579535
工廠地址:安徽省六安市金寨產業園區
深圳辦事處地址:深圳市福田區寶華大廈A1428
中山辦事處地址:中山市古鎮長安燈飾配件城C棟11卡
杭州辦事處:杭州市西湖區文三西路118號杭州電子商務大廈6層B座
電話:13534146615
企業QQ:2881579535

深圳市壹芯微科技有限公司 版權所有 | 備案號:粵ICP備2020121154號