來源:壹芯微 發布日期
2022-10-20 瀏覽:-220v雙向可控硅電路圖大全及元件作用
圖1(圖片來源于網絡)
如上圖1所示,左側為兩個30K/2W的電阻,這樣限制輸入電流為:220V/60K=3.67mA,由于該路僅僅是為了提取交流信號,因此小電流輸入即可。整流橋芯片采用小功率(2W)的KBP210,之后接入一個光耦(P521),這樣如圖1整流后信號電壓值超過光耦前段二極管的導通電壓時,即產生一次脈沖,光耦右側為一上拉電路,VCC為單片機供電電壓:+3.3V。光耦三極管導通時,輸出低電平,關閉時輸出高電平。
(圖片來源于網絡)
電路見圖。將兩只單向可控硅SCRl、SCR2反向并聯.再將控制板與本觸發電路連接,就組成了一個簡單實用的大功率無級調速電路。這個電路的獨特之處在于可控硅控制極不需外加電源,只要將負載與本電路串聯后接通電源,兩個控制極與各自的陰極之間便有5V~8V脈動直流電壓產生,調節電位器R2即可改變兩只可控硅的導通角,增大R2的阻值到一定程度,便可使兩個主可控硅阻斷,因此R2還可起開關的作用。
該電路的另一個特點是兩只主可控硅交替導通,一個的正向壓降就是另一個的反向壓降,因此不存在反向擊穿問題。但當外加電壓瞬時超過阻斷電壓時,SCR1、SCR2會誤導通,導通程度由電位器R2決定。SCR3與周圍元件構成普通移相觸發電路。
SCR1、SCR2選用的是封裝好的可控硅模塊(110A/1000V),SCR3選用BTl36,即600V的雙向可控硅。本電路如用于感性負載,應增加R4,C3阻容吸收電路及壓敏電阻RV作過壓保護,防止負載斷開和接通瞬間產生很高的感應電壓損壞可控硅。
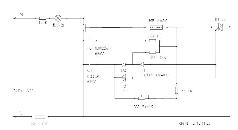
雙向可控硅的調光電路工作原理說明一接通電源,220V經過燈泡VR4 R19對C23充電,由于電容二端電壓是不能突變的,充電需要一定時間。
(圖片來源于網絡)
工作原理說明:
一接通電源,220V經過燈泡VR4 R19對C23充電,由于電容二端電壓是不能突變的,充電需要一定時間的,充電時間由VR4和R19大小決定,越小充電越快,越大充電越慢。當C23上電壓充到約為33V左右的時候DB1導通,可控硅也導通,可控硅導通后燈泡中有電流流過,燈泡就亮了。隨著DB1導通C23上電壓被完全放掉,DB1又截止可控硅也隨之截止燈泡熄滅。C23上又進行剛開始一樣的循環,因為時間短人眼有暫留的現象,所以燈泡看起來是一直亮的,充放電時間越短燈泡就越亮,反之,R20 C24能保護可控硅,如果用在阻性負載上可以省掉,如果是用在感性負載,比如說電動機上就要加上去,這個電路也可以用于電動機調速上,當然是要求不高的情況下。
這個電路的優點是元件少、成本低、性價比高。缺點是對電源干擾比較大、噪聲大、驅動電動機時候在較小的時候可能會發熱比較大。
可控硅相當于可以控制的二極管,當控制極加一定的電壓時,陰極和陽極就導通了。 可控硅分單向可控硅和雙向可控硅兩種,都是三個電極。單向可控硅有陰極(K)、陽極(A)、控制極(G)。雙向可控硅等效于兩只單項可控硅反向并聯而成。即其中一只單向硅陽極與另一只陰極相邊連,其引出端稱T2極,其中一只單向硅陰極與另一只陽極相連,其引出端稱T2極,剩下則為控制極(G)。 1、單、雙向可控硅的判別:先任測兩個極,若正、反測指針均不動(R&TImes;1擋),可能是A、K或G、A極(對單向可控硅)也可能是T2、T1或T2、G極(對雙向可控硅)。若其中有一次測量指示為幾十至幾百歐,則必為單向可控硅。且紅筆所接為K極,黑筆接的為G極,剩下即為A極。若正、反向測批示均為幾十至幾百歐,則必為雙向可控硅。再將旋鈕撥至R&TImes;1或R&TImes;10擋復測,其中必有一次阻值稍大,則稍大的一次紅筆接的為G極,黑筆所接為T1極,余下是T2極。
雙向可控硅調溫電路圖(圖片來源于網絡)
(圖片來源于網絡)
VDI、VD2、Cl與C2組成簡單的電容降壓半被整流電源,通電后C2兩端能獲得約12V左右的直流電壓供光控電路用電。VT、VD3、R2、R3與RP構成光控電路,白天光敏二極管VD3受光照射呈低電阻,VT基極電位下降,所以VT截止,可控硅vs得不到觸發電壓而處于關斷狀態,燈H不亮。夜間,VD3無光線照射呈高電阻,VT的基極電位上升,VT導通,就向vs注入正向觸發電流,故vs立即開通,燈H全壓點亮。調節電位器RP能調節三極管VT的基極電位,從而能對光控靈敏度進行調整。
雙向可控硅無級調光器
(圖片來源于網絡)
開燈時閉合開關S,220V交流電通過RP1、RP2和R向電容C2充電,當C2兩端電壓達到雙向觸發二極管VD的轉折電壓時,VD與雙向可控硅vs相繼導通,使被控照明燈H得電發光。當交流電過零反向時,vs自行關斷,C2又開始反向充電,重復上述過程。可見,在交流電每一個周期內,vs在正、負半周均對稱導通一次。如果調節RPI的阻值大小,就會改變電容C2的充電速率,從而在任意半周內使vs觸發導通時間前移或后退,即改變了vs導通角的大小,相應加在電燈H兩端的平均電壓也隨之變化,故能實現無級調光的目的。
(圖片來源于網絡)
由圖可見,由VD3、VD4、R、RP和C構成在正負兩個半周內電阻不同的電容充電回路(當RP滑動端位于中心處除外),從而使可控硅vs在正負兩個半周內導通角不同。再通過二極管VD1、VD2的引導作用,使燈Hl、H2分別工作在正負兩個半周期內。當電位器RP滑動端右移時,可控硅vs在正半周內導通角增大,而負半周內導通角減小,故使燈Hl亮度增大,燈H2亮度減弱;如將電位器RP滑動端左移,可控硅vs在負半局時導通角加大,而正半周時導通角減小,則燈H1亮度減弱,而燈H2亮度加大。當電位器RP滑動端位于中心位置時,因電容C在正負兩半周的充電時間相同,可控硅vs在正負兩半周的導通角也相同,燈Hl和H2亮度一樣。由此可見調節電位器RP,可使Hl和H2的亮度進行平滑變化過渡。
(圖片來源于網絡)
圖中Hl、H2分別為紅、綠燈泡,用一只電位器RP來同時調節可控硅vsl、VS2的導通角。RP、Rl、R2和CI組成可控硅VS1的調壓移相網絡,RP、R1、R3和C2組成可控硅VS2的調壓移相網絡。接通電源后,電源通過Rl、RP(設RP滑動端位于中心位置)和電阻R2、R3分別向電容Cl、C2充電。改變(RI+RP+R2)xCl及(R1+RP+R3)x C2的時間常數,就能改變可控硅vsi及VS2的導通角,從而改變燈Hl、H2的亮度。由圖中可以清楚地看出,當RP的滑動端向左端移動時,燈H1漸亮,同時燈H2漸暗:反之當滑動端右移時,可使燈Hl漸暗、H2新亮。
壹芯微科技專注于“二,三極管、MOS(場效應管)、橋堆”研發、生產與銷售,20年行業經驗,擁有先進全自動化雙軌封裝生產線、高速檢測設備等,研發技術、芯片源自臺灣,專業生產流程管理及工程團隊,保障所生產每一批物料質量穩定和更長久的使用壽命,實現高度自動化生產,大幅降低人工成本,促進更好的性價比優勢!選擇壹芯微,還可為客戶提供參數選型替代,送樣測試,技術支持,售后服務等,如需了解更多詳情或最新報價,歡迎咨詢官網在線客服!
手機號/微信:13534146615
QQ:2881579535
工廠地址:安徽省六安市金寨產業園區
深圳辦事處地址:深圳市福田區寶華大廈A1428
中山辦事處地址:中山市古鎮長安燈飾配件城C棟11卡
杭州辦事處:杭州市西湖區文三西路118號杭州電子商務大廈6層B座
電話:13534146615
企業QQ:2881579535

深圳市壹芯微科技有限公司 版權所有 | 備案號:粵ICP備2020121154號